I powered through to the end.

From Mobygames.
I’ve been trying to wrap my head around what went wrong with this game. Described in a general way, the plot seems interesting:
1.) gather a crew and make it to the Island of Storms
2.) find a potion from the Island for use against Neptune, and go deeper to reckon with a dragon and then Pluto, god of the underworld
3.) meet and defeat Neptune
4.) have a close encounter with the Sirens
5.) find the island of the Fleece, embark with your crew in tow
6.) chase off the Harpies with magic
7.) use an enchanted sword to defeat skeletons
8.) trick the Cyclops and take out his eye
9.) free Pegasus, liberate the Fleece, and fly to victory
I get the sense Bob Davis sketched out these scenes in a macro-sense, then tried to implement them, thinking in terms of what parser commands would cause what actions, but never coming down to the level of what a player (with no foreknowledge of what should work) will actually be doing.
The Sierra parser of this era has always been weak, but the puzzles for Hi-Res Adventures #0 through #3 have all needed relatively simple actions; I finished #0 through #2 without any hints at all. The ambition of enacting the scenes above pushed the parser past its limits, and despite some nice ideas in a holistic sense, it made for the worst experience I’ve had with any Sierra game. (I’ve only played about half, though, so don’t ask me how it holds up against Codename: ICEMAN.)
The most hideous issue I sort of worked my way around, but in a way I can’t imagine a normal player handling:

This is my “standard verb check” sheet. There are some wildly nonstandard verbs but I’m too lazy to take them off, and while I have them roughly ordered from common to less-common it’s not exact. Early on in Ulysses and the Golden Fleece I did my usual method of trying to test all the verbs out, but ran into difficulty because the game was coy about if a verb was even possible. I eventually realized the pattern, but it took a while (EAT is recognized, PULL is unrecognized):
>EAT BLAH
I DON’T KNOW HOW TO EAT A BLAH>PULL BLAH
I DON’T KNOW HOW TO PULL SOMETHING>EAT COIN
I DON’T UNDERSTAND THAT.>PULL COIN
I DON’T KNOW HOW TO PULL SOMETHING
“I don’t understand that” means the game did understand that, just it was an action that didn’t work. From an author perspective, it seems totally fine, but from a player perspective, it’s easy to interpret the response as the verb being unavailable. Even when I was aware of this issue I got fooled a couple times. You also need to be aware of slight differences in response, ex:
>USE ROPE
HOW?>USE WAX
AND WHAT?
The second prompt only happens with the wax, so is a clue that the wax needs to be USEd somehow.
…
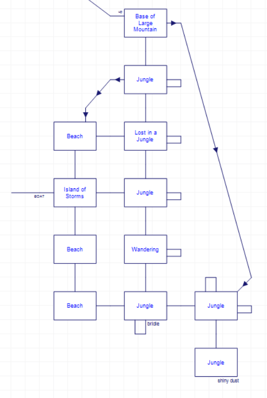
I’d like to continue from last time, but I need to rectify a mistake first. Not, as I thought it would be, a mistake in skipping the lantern from the store (that turns out to be right!) but in handling the dragon with the wrong item. I threw some magic dust to scare it away, but that dust is needed later; you need to bribe the dragon with gems instead.

Again, a similar situation happened in Wizard and the Princess; it really seems intended to duplicate the same flavor. With the dragon defeated the correct way, it was time to handle the great canyon.

I looked this one up. I might have gotten it had I not been fooled by the image of the giant condor which I picked up in the ocean.

A reminder: big but not enormous.
The condor is supposed to have (I guess?) a LOT of feathers. So you can PLUCK FEATHERS and then USE WAX followed by AND FEATHERS to obtain WINGS.
With our Icarus cosplay we can FLY to the next area. There’s some reins hiding under a rock, and more dangerously, the god Pluto.

He turns you into stone after a few turns, unless you happened to keep that magic dust from the dragon; THROW DUST is all that’s needed to drive him away.
Then you need to pass through the wall of flames from last time, but through the back side (which is slightly less flame-y, but still dangerous).

I tried various permutations of using the water from the spring I gathered earlier, but no dice. The wine is the key here: you can POUR WINE followed by ON ME to sufficiently drench yourself to survive the fire … somehow … by magic?
Note that POUR WINE anywhere else says I DON’T UNDERSTAND THAT. So solving required knowing a.) that pour would behave differently in that exact spot and b.) that the command wouldn’t outright pour on the ground — like POUR BOTTLE does from the other side of the fire — but instead would prompt for a target, allowing you to pour the wine on yourself.

I was able to escape back to the boat, having my bridle, rein, and bottle of spring water in tow. I knew from the whispered message back on the mainland that the potion would somehow help with Poseidon, who arises while trying to travel north from the island:

THROW BOTTLE (I DON’T UNDERSTAND THAT).
Nope, you just POUR BOTTLE, and then it prompts where, so you have to specify it should go in the ocean.
AS YOU POUR THE MAGIC POTION INTO THE OCEAN, NEPTUNE GASPS AND IN A GREAT UPHEAVEL, PLUNGES TO THE BOTTOM OF THE SEA.
Despite the off-kilter graphics, this moment could have been epic, but pouring a bottle from far away being the thing that defeats a god just came off as goofy.

The manual hints it helps to know mythology. It helped with the Icarus bit (kind of) and it’s supposed to help here. Trying to evade the island — which you can do by just following the directions above — is bad. You want to pass by, but you need to tie yourself to the mast, and have your crew put wax (you have some left over) in their ears.
Sounds great described that way, but first, you have to get closer (otherwise the commands don’t work), and then:
>TIE ROPE
TO WHAT?
>TO ME
DO YOU MEAN TIE YOURSELF TO THE MAST?
>YES
O.K.
>HOLD WAX
O.K. THE WAX IS NOW SOFT. WHAT DO YOU WANT TO DO WITH IT?
>WAX EARS
YOU HAVE PUT WAX IN THE EARS OF YOUR MEN.
Look: sometimes a two-word parser just isn’t up to the task. For a part where I knew exactly what to do (well, not HOLD WAX, but whatever) this was inordinately hard.
When hearing the sirens, you get an obtuse hint:
MANY SEARCH BUT NONE WILL FIND, PRICELESS TREASURE LEFT BEHIND. PRISON STEEP, THE KEEPER’S CRUEL, THEY BUILT THE KEY OF SUPPELTUEL.
That was giving you a magic word. SUPPELTUEL is useful later.

On to the next (and last) island! There’s a cryptic message on a tree…

and nearby a cage.

It wouldn’t be as simple as just saying SVENEESAS, of course. You’re supposed to anagram for some reason: SEVENSEAS. (I mean, yes, I see how one actually spells something and the other doesn’t, but I’m not seeing the in-universe motivation for the garbling of the message on the tree.) Saying this causes a peal of thunder and scares the Harpies away. You can then free the man who gives you a magic mallet.
Nearby is the famous cyclops cave.

Just like in the story, you can give him some wine. Unlike in the story, he then asks what is used to make more. You have to respond GRAPES and the cyclops takes off to find some, sealing the cave behind him. While he’s out he leaves a TRUNK behind, and you can SHARPEN TRUNK with the sword in your inventory. When he gets back you can then USE TRUNK followed by IN EYE.
(Again, notice: from an author perspective, this seems like pretty good action, but the leaps of verb choice required are enormous.)
Your crew is hungry, but the cave has some sheep; you can MAKE FIRE, KILL SHEEP, and COOK SHEEP to get some tasty grub and their quest can continue, even though they don’t help you at all except for the boat part, which already is over.
Elsewhere on the island you run across some skeletons.

So this combines the chest we haven’t been able to unlock from the start, and the word ECEELF found in a note in a bottle. Now, and only now, saying ECEELF causes the chest to unlock. We can then look in and find an enchanted sword, to use to fight the skeleton.
But why do this two disparate things work together, and why do they *only* work in this particular location?
North of the skeletons is a blank cliff wall where SUPPELTUEL comes into use (no particular reason, that’s just where the word works). This opens the way to find Pegasus and the Fleece.

Fortunately, the last part of this game is straightforward, assuming you picked everything up: GIVE REINS, GIVE BRIDLE, USE HAMMER (which breaks the chain). You can then fly Pegasus up to grab the fleece, and then fly again to go all the way home and completely abandon the crew who I assume are just hanging out waiting for you without knowing what’s going on.


Phew. I feel like this game might have worked better in the point-and-click era, where we could combine objects without worrying about bizarre syntax stretches or just how to convey “hey I want the crew to have some wax in their ears”. I do gather there might be snippets of this style arise in the mammoth Time Zone, but we’ll have to wait until 1982 before reaching what is likely either the apex or the nadir of Sierra’s early work.
I’d like to emphasize a transparent parser would have made the game enormously better, even with the intentional softlocks (like the object choice right at the start!) There were just too many circumstances where I was either misled by the text, or where I knew what I wanted to do but couldn’t work out the convoluted custom method the game wanted me to do it.



























