The Phantom Ship (1982)   17 comments

1940 was a curious year to be starting a publishing company, but especially one in Tokyo.

This was in the midst of WW2, and the same year Italy, Germany, and Japan signed the Tripartite Pact. Censorship was ongoing and total by 1941; The Japan Publishing Distribution Company (日本出版配給株式會社) was started to oversee all content, consolidating over 240 companies. There were essentially no notable literary works from 1941 until the end of the war; while The Makioka Sisters (considered Junichirō Tanizaki’s masterpiece) started serialization in 1943, it was stopped by the government and publication was only finished after the war.

A 2000 Knopf edition, From Elephant Bookstore.

August 1940 — a month before the Tripartite Pact — marked the founding of our company today, Shinkigensha. As you might expect, they came out from the very start with propaganda, like Showa Chronicles by Iwao Mitsuda (a year later the same author released a biography of Hitler with a different publisher) and A Guide to the New Order; the New Order refers to both the proposed “New Order in East Asia” (trying to cast Japan’s colonial project as a way of breaking from Western powers) and New Order as a movement, interested in imposing a state mass party and boosting nationalism.

In 1942, Shinkigensha published a book by a military celebrity: If You Go to War by Sakurai Tadayoshi.

Photo from the National Diet Library. Source.

Sakurai Tadayoshi was a veteran of the Russo-Japanese War; he suffered so many bullet and sword wounds that he was mistaken for a corpse and was discovered alive while being transported for cremation. He wrote a memoir in 1906 (Human Bullets); the concept of the title was “using one’s own body as a bullet”, essentially fierce close-quarters combat.

Suddenly a tremendous shout arose throughout our whole line; all the officers, with drawn swords and bloodshot eyes, rushed into the enemy’s forts, shouting and yelling and encouraging their men to follow. A hell-like struggle ensued, in which bayonet clashed against bayonet, fierce shooting was answered by fierce shooting, shouts and yells were mingled with the groans of the wounded and dying. The battle soon became ours, for, in spite of their desperate resistance, the enemy took to their heels, leaving behind them many mementos of their defeat. Banzai was shouted two or three times; joy and congratulation resounded on the heights of Kenzan, which was now virtually ours. The Flag of the Rising Sun was hoisted high at the top of the hill. This stronghold once in our hands, shall we ever give it back to the enemy?

— From the translation by Masujiro Honda

The new book starts with an author note asking “why did the war break out?”, blaming Chiang Kai-shek of China “looking down” on Japan and Britain and the US “pulling the strings from behind”.

Unless we defeat the United States and Britain, the war with China will never be finished; we must cut off their hands as they attempt to take hold of China.

A year later, the same publisher printed Returning to the Homeland by Goro Nakano. Nakano was a reporter with the newspaper Asahi Shimbun who was in New York at the outbreak of war and was detained; the book is “the Pacific War as seen from America”.

Only a miracle might delay the outbreak of war. With Secretary of State Hull’s outrageous response to Japan on November 26, the U.S. government had already trampled upon Japan’s restraint and peaceful efforts.

(This is the “Hull Note” that demanded that Japan withdraw from China and French Indochina.)

Post-war involved a rapid reverse, including the eight volumes of Dr. Sakuzo Yoshino’s Collected Works on Democracy (published in 1946) as well as literature by Matsutaro Kawaguchi and Osamu Dazai the same year.

This reversal could be a.) starting as a true believer in fascism, but changing course for survival during the US occupation or b.) the founder being reluctant with the propaganda to begin with, and they’d really rather be doing something else. Despite the founding date being a puzzle, there’s good reason to think the latter, because the founder appears to be the erotic literature scholar Kenbun Matsukawa.

From the back pages of If You Go To War. The text along the top edge mentions The Japan Publishing Distribution Company.

松川健文 (Kenbun Matsukawa) is given as the publisher.

In a 1997 book, the scholar Toshio Takahashi calls Matsukawa “no mere purveyor of erotica, but instead a man of refined sensibilities”; in the early 1950s he published a series of booklets titled Curiosa through the “Tokyo Limited Edition Club” with essays (“Eroticism in Detective Fiction”, “Edo period sideshows”) and translations (with high-literary choices like Casanova, Henry Miller, and the ancient Greek play Lysistrata).

He also published A Study of Erotic Literature in 1948 (using the publisher name Logos), and it includes the important essay “On Obscenity”; despite the name of the author being different (Fumio Natsukawa) it likely was just Matsukawa using a pen name. This essay uses Havelock Ellis’s book The Psychology of Sex (in English) as a reference; instead of some absolute natural law, he calls the obscene an “emotional response under certain circumstances” and that it is simply a “violation of social etiquette” that is subjectively dependent on each individual person.

This was when it was possible to go to jail for publishing erotic material, and indeed he was sentenced to two months in 1950 for “selling obscene literature”; another scholar writing in 1969 called him a “nihilist” (in the same sense as Dazai Osamu) who made “significant” contributions in advancing the study of erotic literature.

These works were all in “alternative” presses; while all this was going on, Shinkigensha was busy with churning out “proper” work, including straight textbooks like “Stable Value Accounting: A Study of Inflation Accounting in Various Countries” (1949) and “Public Debt Economics” (1955). They also in the 60s published a “Collection of Literary Works by Junior High School Students” (for multiple years, for an annual prize) and in 1970 published “A Middle Schooler’s Guide to Daily Life”.

They switched gears starting in the 1980s, still with an underlying mission of conveying historical and technical information, but now aimed squarely at hobbyists. (Right before this, in 1979, they published the Comprehensive Research Study on Zainichi Koreans. It’s fair to guess this would not interest people playing with tabletop miniatures.) As far as why, it likely is because while they were founded a long time before, they only became incorporated on March 4, 1982. (Very loosely, it went from “family business” to “corporation”, allowing things like government contracts and limited liability.)

Their biggest niche after that became the Truth in Fantasy books.

From Shinkigensha’s Facebook page.

They’re a bridge between textbook and fantasy: they’re meant to be guides pulling elements from history and mythology to help with TTRPG games. Truth in Fantasy 4, Residents of a Fantasy World, tries to show what kind of characters one might meet in a campaign. Truth in Fantasy 10 is a guide to the deities of Taoism.

The company has guides outside the series of a similar flavor. The artist Mitsuhiro Arita (mostly known for Pokémon cards) did some work with Shinkigensha; his art in the stand-alone Arms & Armor Encyclopedia impressed Kenichi Iwao of Square Enix enough that he was offered a job. He made Final Fantasy XI content for ten years.

Other than that Shinkigensha became after known for

▲ military manuals for hobbyists

▲ art books

▲ guides to games

▲ and technology.

From a Wizardry art book by Jun Suemi.

For the story today, the technology is our focus; in late 1981 they started a tabloid newspaper about personal computing, and in 1982 they helped create the program Pasokon Sunday (lasting until 1989); I’ve embedded below an episode from late in the run (1988):

The tabloid newspaper was eventually turned into a monthly newspaper, PC Magazine. (Not to be confused with the American magazine of the exact same title.) Here’s a page from their September 1983 issue:

Included during the newspaper phase was one marked January 1982 (published one or two months before).

The very last line has our game: Yuureisen, or The Phantom Ship, by Yasuhiro Kume. It was for PC-8001, the same machine Omotesando was on. This gets listed in archives as Yuureisen, but I’m giving it in translation for English audiences. I could have used Ghost Ship as the translation of the title, but there’s the faint possibility that some inspiration came from the 1950s animated short, or the 1960s manga and anime, and in both cases they include Phantom in their official English translation.

I unfortunately don’t have a copy of the original printing, and as far as I can tell nobody else does either. Tabloid newspaper format does not lend itself to preservation unless done actively. The Game Preservation Society in Japan has copies of all the magazines and none of the newspapers.

The game was reprinted in one of the magazines (June, by the time they went monthly), but the reprint is for a machine we haven’t had on this blog yet, the PC-8201. The one-digit difference hides that this is a much different system. The PC-8201 is a portable computer, NEC’s answer to the Tandy 100.

A NEC PC-8201A, from Reddit.

The game was actually published by Shinkigensha on tape before the June issue came out (price 3500 yen, shipping 240 yen), and the BASIC source code had bugs! In addition to the PC-8201 version, the June article has fixes for the tape release, and tells the readers to retype the BASIC lines with the fixed versions.

When I made this joke a few days ago, I didn’t realize it applied to this game.

In case you are curious, here are the two changes:

Correct: 2220 IF NN<>5 THEN PRINT “* アシヲ イタメマスヨ!”:PLAY “o7c4”:GOTO 1130
Incorrect: 2220 IF NN<>5 THEN PRINT “* アシヲ イタメマスヨ!”:BEEP:GOTO 1130

Correct: 2740 IFPC(P2,J)>10000 THEN D1$=D$(8-INT(PC(P2,J)/10000))+”ニ ススメル”
Incorrect: 2740 IFPC(P2,J)>10000 THEN D1$=D$(8-PC(P2,J)/10000)+”ニ ススメル”

(The missing INT rounds to a whole number; this sounds like a bug that could crash the game.)

One last thing to highlight before diving into gameplay; this is from a 1992 issue of LOGiN magazine:

The image shows a branching chart of Japanese game history, subdivided into various genres. The middle blue timeline shows adventure games, starting with Omotesando Adventure, branching up to Mystery House and various other games on top. Branching down from Omotesando is one game, the only other text-only game listed: 幽霊船 (The Phantom Ship).

This is the first text-only adventure game in Japanese, and it was considered notable enough to be listed in a magazine 10 years later as one of the foundational games of the adventure genre as a whole.

Cover of packaged version.

There was an accident on your ship, and as you drift in the Pacific Ocean, an old sailing ship appears before you. You “manage to climb up to the figurehead at the bow of the ship”, and this is where the game begins.

The function keys are enabled (the game also lets you change their assignment). By default they’re look, north, east, south, west, open, left, right, up, and down in order.

The instructions (see above) include a general map (the black point on the right is the figurehead) but also helpfully specify how to parser works: noun, followed by a space, followed by a verb.

Moving on, I did LOOK to find that the game mentioned the exit was to the south, to a stair that goes up or down. Going south, the game prompts you (rather than having a stairs “room”) which of the two ways you wish to go. Up leads to a forecastle, which has exits to the north and south to stairs, and a barrel (タル) by the foremast. (Or maybe barrels. Japanese needs more context; for example you could put the equivalent of “many barrels”. Just “barrel” on its own could mean one or many. This is non-trivial in an adventurer sense, for a single container you might expect to open, but a whole pile of them is more likely to be scenery.)

At the opening stair, picking “down” instead leads to the north upper deck, including this text.

* キタ ニ ウエニ ススメル カイタ゛ン カ゛アリマス。
* タイホウ,ガイコツ ガ アリマス。
キタ,ミナミ ニ ススメマス。

* There is a staircase to the north that leads upward.
* There are cannons (or is a cannon) and skeletons (or a skeleton) here.
You can go to the north or the south.

Later the game uses “pile of skeletons” so I think it’s skeleton singular, but cannon is ambiguous; generally speaking I’d expect there to be multiple cannons in a section of ship. Parsing the line タイホウ,ガイコツ ガ アリマス literally you get

cannon(s), skeleton(s) exist here

There’s even more trouble in just this room (and the forecastle room) in that it was entered via an up/down stair, but to get back to the stair (and the figurehead) you just go back north.

It feels like there’s a room you pass through while going south (even though it exists via simply an up-or-down prompt), but the room doesn’t exist and doesn’t get mentioned when going back the other way. This turned out to be non-trivial for mapping, especially because there are also directions that lead to left-or-right forks. Expanding the map a little:

Going south along either the up-stairs or down-stair paths eventually re-merges at the center upper deck, and then going north has the game prompt you for if you mean left or right. I was baffled for a full hour with multiple connections like this I originally had going the wrong way.

This is all compounded by the fact that I’m not good with ship terminology. For example, at one point I came across a “mizzenmast” (or rather “mizzen masuto”), which I could read off the katakana (having run across masts already I knew what “masuto” was) but I did not know I was looking at an actual English word so I wasted time translating a “mizzenmast” into “mizzenmast”.

It’s this one. I’m a landlubber, ok? Image source.

All this is to say I’m going to leave off here and continue with having everything mapped out next time (and maybe the game finished, if it’s straightforward enough). I can say this is not a game about obvious threats; there’s skeletons but none of them have risen up attacking with swords. There’s obvious locked doors at the back, er, stern of the ship, so I assume any rising action comes from there. This may end up like Death Dreadnaught where exploration and atmosphere are largely the point.

Special thanks to f_t_b (for scanning assistance) and the Game Preservation Society (especially Joseph who helped locate the June article).

Posted April 5, 2026 by Jason Dyer in Interactive Fiction, Video Games

Tagged with

Skull Cave: The Mystery of the Mazes   12 comments

This one was from a while ago, and while I’m not replaying (I beat the game, just not with a full score) I did check a walkthrough that was posted last year (after I had finished) because I was still bothered by the mazes.

From Bonus Life Computers, $1999.99.

It was a game on the Sol-20 that was clearly heavily inspired by both D&D in general and Tomb of Horrors in particular. It has the finale with the demi-lich that’s only a skull. As it now has come up in two adventure games (Skull Cave and Epic Hero #2), I think it’s worth it to go into a brief aside on the history of Tomb of Horrors itself, then I’ll return to the new(-ish) discovery about the mazes. This combines information from Playing at the World by Peterson, Gygax’s foreword to Return to the Tomb of Horrors, and Dungeons & Dragons Art & Arcana: A Visual History.

Alan Lucian was part of the same wargaming circles as Gary Gygax, joining the International Federation of Wargaming in 1969 and serving as one of their Senators in 1970. He also wrote an article in the same year about the board game Jetan, invented by Edgar Rice Burroughs for his John Carter series. (Excerpt below from The Chessmen of Mars.)

Gygax ran a play-by-mail game space-combat game (originally by Tullio Proni, revised by Gygax) called The War of the Empires. It ran for two years starting in 1969; Lucian tried to restart the game after it lapsed. Lucian was clearly known to Gygax as he gets mentioned in a letter by Gygax as potentially having interest in the newly-designed Dungeons & Dragons.

Lucien was indeed interested, and ran a Dungeons & Dragons campaign in California. In 1975 he sent to Gygax a new dungeon (handwritten on four pages, not including the map on graph paper): Tomb of Ra-Hotep. It was themed around an Egyptian tomb with many traps.

Passage turns into crawl space, and 6 [the end] contains 5-20 cobras! Can’t turn or run — crawl backwards away. Treasure is Ring of 3 wishes / Delusion (very hard to guess this one!) and Scroll of 7 cleric spells.

The final enemy, Ra-Hotep the lich, has a “jackal stick” with a Sphere of Annihilation at the end.

The sphere later got moved to a devil face at the end of the starting hallway. Source. The sphere causes instant annihilation to anything that touches it.

Gygax got back to Lucien (February 1975) that he had “reorganize[d] your excellent tomb area” and ran it through a trial. Quoting Gygax:

From his basis I developed the material that was to become the Tomb of Horrors, and I admit to chuckling evilly as I did so … Specifically I had in mind foiling Rob Kuntz’s PC, Robilar, and Ernie Gygax’s PC, Tenser. To make a pair of long tales truncated, Rob, by expending a lot of ore servants, managed to get through to the final encounter, and as the skull of the demilich rose to assail the one daring violation of his sanctum, Robilar swept all immediately visible treasure into his bag of holding and escaped. Ernie likewise managed to attain the ultimate, destroyed Acererak, and likewise left laden with loot.

All this eventually resulted in a “competition game” at the first Origins convention in the summer, where players were given two hours to get as far as they could through the Tomb of Horrors. The rules reflect the set in 1975, including mention of the later-scrapped character classes Divine and Mystic. The final enemy was now an unnamed lich that was merely a skull (that would become Acererak in the published version of 1978). Illustrations were included to be used during gameplay, made by a local 14-year-old, Tracy Lesch.

Lesch’s illustration of the lich at the end.

The illustrations were a genuinely novel element, but for my purposes I’d like to emphasize: so was the gameplay style. This was a game not about combat so much as puzzles. (I’ve run Tomb of Horrors before as a Dungeon Master, and one of the players was clearly getting irritated at the lack of combat rolls.) So much of the dungeon feels oriented around methods of survival while working out traps and magical items that it comes off more as an “adventure game” (in the computer-genre sense) than a “RPG” (again in the computer sense). The final battle against Acererak involves such an overpowered set of abilities that to win a player needs to do something clever rather than just attack.

If touched (or struck) the lich targets the strongest character and sucks their soul.

This was true in the competition as well; one team took a cursed crown/scepter pair meant to trap players, and put the set on the demi-lich, vaporizing it. (The problem with having your villain lair full of deathtraps is they can be used against you!)

When D&D became popular, while some adventures tried to embrace it as much as possible (see: Cornucopia) others struggled because combat in adventure games just isn’t that interesting except for small segments. (Zork I has memorable combat, but it uses the combat system for the troll and the thief and nothing else. Not a standard dungeon crawler!) Adventure games lean so hard into the player being more of a “trickster” than a “warrior” that it became routine in this era for weapons to be red herrings. The one famous D&D campaign whose gameplay matched this sense was Tomb of Horrors, so it doesn’t surprise me to see two explicit references (there may have been more general inspiration elsewhere).

Let’s get back to that Sol-20 game.

Map from impomatic.

The map is divided into a north area and a south area; the north area has a maze of passages “all different” and the south area has a maze of passages “all alike” (where a thief resides, and likely is meant to be the Zork thief). The problem is both mazes are, as I stated in my previous post, literally unmappable.

You cannot drop items (they get teleported away), and there are no sound clues or other messages. You might ask: how did the walkthrough (by benkid77) manage? By hacking the binary code of the game.

Each maze is a single room. There’s a series of five bytes giving the answer to maze 1 and six giving an answer to maze 2. There’s no representation of movement; the game simply checks the last five (or six) directions taken, and if they match the answer, the player is moved to the exit.

The part of impomatic’s map with the link to Maze 2, with the thief. There is no map of the maze because a.) there aren’t even any “rooms” in the normal sense and b.) benkid99 hadn’t done his hacking yet when this map was made.

Letting benkid77 take over:

There are three routes out of the first maze and two out of the second maze.
Four out of the five have been shown in the walkthrough above. For completeness, the fifth is from maze 1:- U, W, D, S, S -> Low east-west passage. But this was surplus to requirements.

The 32 maze route and destination bytes are found at game file offset (and therefore memory location) 0BA0:

Maze 1, the “all different” maze:-
0BA0:
02 02 02 02 02 16
S, S, S, S, S -> Witt’s End

0BA6:
01 03 06 02 0A 13
N, E, D, S, SW -> Big Junction

0BAC:
05 04 06 02 02 0A
U, W, D, S, S -> Low east-west passage

Maze 2, the “all alike” maze:-
0BB2:
02 03 02 03 02 03 2A
S, E, S, E, S, E -> Passage (to the east of Flame Room)

0BB9:
07 05 04 01 06 04 26
NE, U, W, N, D, W -> Thief’s Lair

He goes on to ask “how the player would find these routes without disassembling the game.”

The odds are astronomically unlikely to stumble upon the correct sequences and usual mapping methods do not work here. I wonder if there may have been some additional documentation or hints accompanying the game, or some other clues I might have missed?

The “some other clues” is the kicker here: does anyone want to give it a try? You’ll likely need to play the game or at least watch the video of the complete walkthrough (meaning this is not something I expect people to solve in five minutes in the comments, but you never know). Even if there really is no answer (maybe the author had a plan but never finished; keep in mind this is an “unpublished” game) I still thought this was worth highlighting for how outrageous the setup is.

Coming up: a story that begins in the depths of WW2.

Posted April 2, 2026 by Jason Dyer in Interactive Fiction, Video Games

Tagged with

Epic Hero #2, Dungeon of Derojhen: Final Judgement   3 comments

I’ve defeated the game; my previous posts are needed to understand this one.

For reasons I’ll get into, I believe some inspiration came from here. Source.

First of all: it was a short hop to defeating the vampire master (and both John Myers and Rob guessed the answer more or less). I was thinking in particular about how there’s no pause (RNG or otherwise) like there was for the regular vampire: you open the coffin, you’re dead. This suggested a “preparation puzzle” as opposed to some particular action that’s needed, and based on all the items of the game, the only one that seemed like it might beat an enemy “passively” was the Mirror of Neo-Madness. Hence:

It didn’t occur to me immediately — I would have thought of vampires as already insane — but at least I could see the logic. Searching in the coffin reveals “Galdimus”; even without looking I knew I had a sword, so I knew what to do next.

Well, somewhat. Even with the shield and the sword you can lose! It’s just RNG, but given my antics with the wandering vampire that could kill you between 0 and 99 turns I figured that might be the case.

In a game without a save game facility (like Seiko’s Adventure) having an RNG-dependent death at the very end of a game is automatically a bad move; here at least you can save. (I wasn’t thrilled about it, but it wasn’t catastrophic to either the gameplay or my mood.)

Once you actually kill the guard (see below)…

…you get some red dust, which then converts into a red orb (“a diameter of about two inches”) when you look at it.

Last time we had put a glass ball (“about two inches in diameter”) into a hole to get an item. This is just re-using the same hole. (Item re-use is always satisfying, even when it’s simple, and the size is a good indicator that the magic is being used in parallel.)

Now we can unlock Final Judgement and win, right?

The game says “Surprise!” and a “Grinning Skeleton” appears in the room description. After KILL SKELETON:

You move in to attack
with your sword ….
The skeleton chops down with his saber ….
…. you shatter its sword with a deflection from GALIDIMUS!
It shoots a fire ball at you ….
and kills you!

This is the part that I think might be derived from Tomb of Horrors. Amongst the traps of the game is a room with three chests: gold, silver, and wood. The wood one has a skeleton.

It’s not exactly the same; it uses scimitars rather than a saber, but it is resistant to bladed attack (like this game implied), and holy water is useful in both incarnations (as you’ll see in a moment). For this game’s version, you need a set of objects to fend off a series of attacks: saber, fireball, curse, and finally death gaze. It’s a little like the Babel Fish puzzle of Hitchhiker’s but with everything done in one shot. This has the downside it is easy to beat by accident, but the inventory limit means you probably dropped one of the important items before arriving here.

Holding the sword, shield, vial of holy water, and mirror: victory! In the chest is the Jewel of Derojhen, which now can be taken to King Brion.

This might be the most I’ve enjoyed myself on an experimentalism-based game where magic is at play. My main frustration with magic has been a fundamental lack of logic; you wave some items at an arbitrary point to cause an arbitrary action. Even though you couldn’t find out the sequence of the Final Judgement skeleton without dying to it (unless you get lucky) the response to a particular attack wasn’t unreasonable; I got cursed, thought about the items I had laying about, and immediately latched onto the holy vial as useful. (This is using the “fan fiction shortcut” to be fair, knowing that holy water and the undead don’t mix.) Similarly, the death gaze made me think of re-using the mirror for “bouncing” even though it already got used once for the madness quality. The effects of various colors was completely unclued, but not unclued in a way that required checking across the map (like The Hermit’s Secret requiring magic words at unexpected points). The experimentation was self-contained.

If I was playing this on a computer that had slow save/reload I might be a bit more annoyed about all the above.

This compares quite favorably to the Howarth games (I think Arrow of Death Part 2 was a little better due to clever geography design, and it’s on par with The Time Machine). Scott Adams still inches above with clever use of daemons which doesn’t happen here; there are no persistent effects (like rooms that change over time) to deal with or coordinate. However, given this is still only game number 2 from Leduc we may still see something like that in the future.

Coming up: some unfinished business, followed by Japan and then Ireland. This will be the first time Ireland has featured on this blog.

Posted April 1, 2026 by Jason Dyer in Interactive Fiction, Video Games

Tagged with

Epic Hero #2, Dungeon of Derojhen: Experiments in Death   4 comments

(Continued from my previous post.)

There are two different philosophies when it comes to deathtraps involving multiple choices (buttons, doors, etc.) from around this time.

Philosophy Type One (let’s call it “Signalism”) is that deathtraps should have a clue, and this might involve solving a puzzle (often given in the form of a cryptic message). If you read the clue wrong you get punished by death.

The other (Philosophy Type Two, let’s call it “Experimentalism”) is that deathtraps don’t need a signal and the player is welcome to just experiment. In the puzzle shown above, designed from a Signalism standpoint, you go left, then keep going right repeatedly; in an Experimentalism game, there might be no sign, and you’re just supposed to test left-right directions and restore a save if you die.

The issue with the two philosophies co-existing at this time is that you might see a puzzle that you solve by Experimentalism (“brute force”, essentially) except the intent was Signalism (some clue you might not find until after solving the puzzle!) If you assume Signalism, you might get a game that clearly intends for you to just experiment (like the three buttons on The Missing People) and you waste play-time searching around for a clue when none exists. It helps to know what kind of game you’re playing (or if it’s the sort that mixes the two because the author never thought that hard about that design; it might even be intentional mixing like a four-digit code where you can only find the first three digits and you’re supposed to guess at the last digit).

And really, it’s only a few buttons (or directions). Is it worth spending all that time thinking about it? Some of the Signalism games introduce random aspects to force engagement with clues (the Cambridge mainframe games like Hezarin especially) but there is some level from the player’s perspective where the two are almost indistinguishable. Certainly I’ve never thought of myself as “cheating” when I apply brute force just because of how many games that really is the intended route.

Returning to Epic Hero 2…

…last time I was stuck trying to enact a ritual, as waving the wand (which seemed to be step 3 on a list) just had spirits laugh at me (“your poor attempt tp complete the ritual”).

It’s faded a bit. You can read :
“Draw pentagr…Chali…Fill with Blo…Frog…Wand wav
Lit Candl…Smo..Incen” The rest is unreadable.

John Myers guessed in the comments correctly: this isn’t in order, or at least left-to-right followed by top-to-bottom order. After drawing the pentagram and filling a chalice with frog blood, you can light the candle and smoke the incense, and then wave the wand. Waving the wand is just meant to be the last step. Matt W. speculated that

I guess the clue is that it says “Lit candle” so the candle must be lit already? Though I can’t make the chalice part come out grammatically. “Draw pentagram, Chalice Fill with Blood from From. Clean the Wand then wave it over a Lit Candle and Smoking Incense.” But “Fill” is not really in the right tense or place with respect to “Chalice.”

although I’m not sure there’s really supposed to be a “logic” here. I can accept a mangled magic book might be somewhat loose with the order of events and the intent is just to think it worthwhile to try (Experimentalism rather than Signalism, but without the deathtrap.)

From the fourth Scott Pilgrim book. Freestyle! It’s your book now! Don’t let the man tell you which direction to read!

To light the candle and the incense you need to have fire in the first place; the stick from the tree will do it, as long as you go over to the oven first and LIGHT STICK. With those two acts done, waving the wand will cause a zap effect and most of the ritual items to disappear.

The wand, stick, monocle, book, chalk, and knife stick around. At least the monocle gets used again.

You can GO PENTAGRAM to warp to the other side, and there’s a pool where GO POOL will easily send you back again. (This has an amusing side effect I’ll talk about later.)

Leduc shows up in person again, this time plugging Epic Hero 3. Sadly, you can’t stab him with the knife.

This is followed by a straightforward maze (drop items to map it out), although my finessing with map directions makes it look cleaner than it really is.

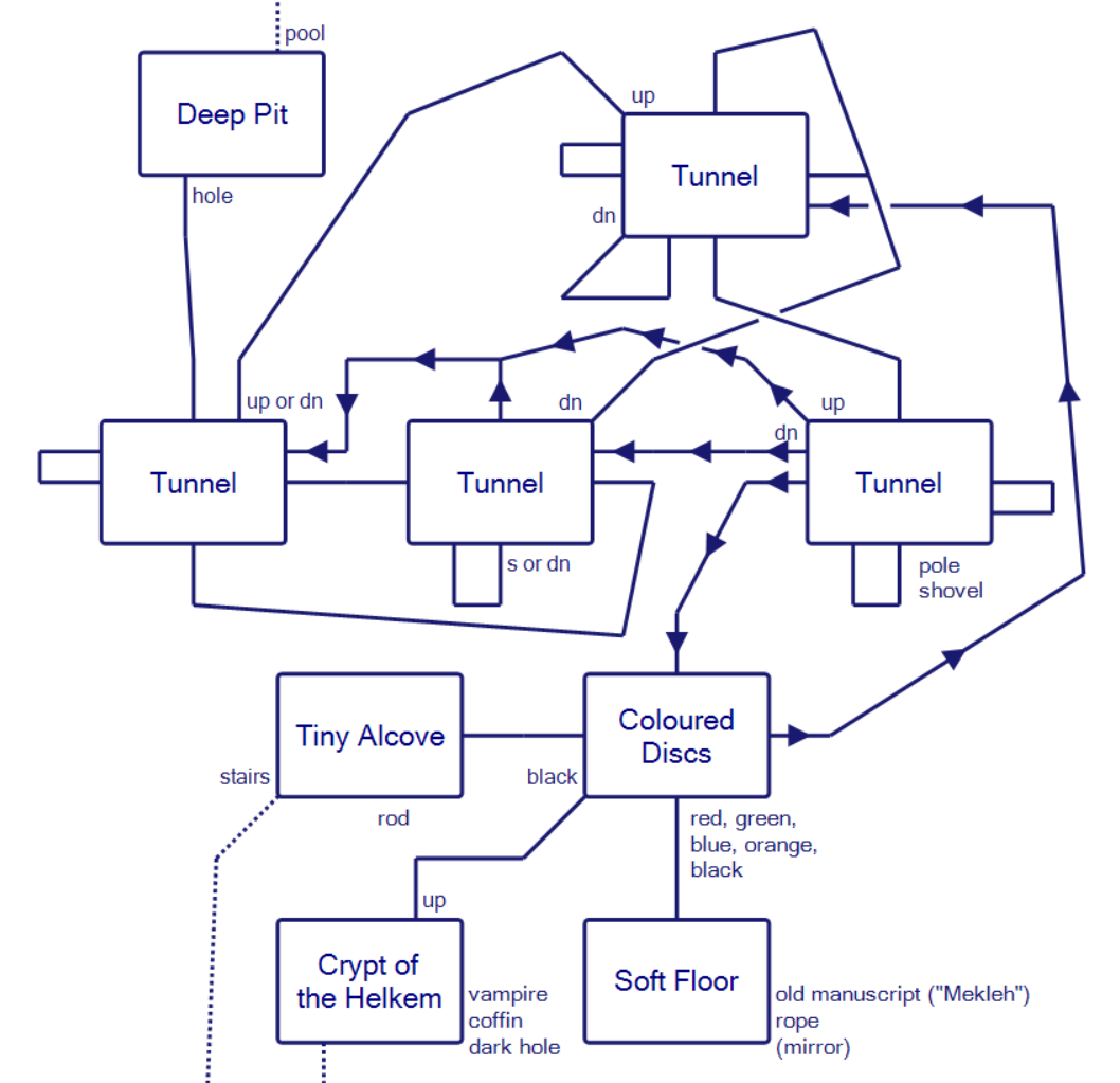
The last room of the tunnel maze contains a long pole (that seems straight out of Dungeons and Dragons) and a shovel. This is followed by a room with colored coloured discs.

You are in a room filled with coloured discs.
Objects you can see are: Red Disc ■ Green Disc ■ Blue Disc ■ Orange Disc ■ Black Disc
Possible exits: EAST ■ WEST ■ SOUTH

I immediately tried fiddling with the discs and they are oddly inconsistent in their parser responses.

What will you do now? TOUCH RED DISC
That is not quite possible .. right now!!
What will you do now? TOUCH GREEN DISC
That is not quite possible .. right now!!
What will you do now? TOUCH BLUE DISC
That is not quite possible .. right now!!
What will you do now? TOUCH ORANGE DISC
I am not quite sure what you mean
What will you do now? TOUCH BLACK DISC
I am not quite sure what you mean

Why do the red / green / blue have the “right now” message but the orange and black discs do not? Additionally, while three of the discs say “You find nothing special” when examining them, one gives an item (a “four pronged hook”)…

What will you do now? LOOK BLUE DISC
There is a puff of smoke and ….

You find something!

…and the black disc states “There is something DIMENSIONALLY funny about it!” This is supposed to be a hint you can GO BLACK and enter the disc to a new room.

The vampire will eventually “suck all the blood from your body”. “Eventually” is a vague span because it seems to be dictated by RNG, and I’ve had the vampire kill me immediately upon entering the room. Usually you get a chance to do things or even run away, and the vampire will follow. This includes through the pool and you can visit King Brion with vampire in tow (no reaction) or go outside (either it’s night-time or this is the type of vampire that doesn’t care about the sun). The vampire will prevent you from going into the hole and we don’t have the right item yet to defeat it, so I’ll come back here later.

Going back to the disc room (red, green, and orange remain unused), heading south leads to a room with a soft floor. The shovel from earlier comes in handy, sort of.

The old manuscript and rope are already there; the “mirror of neo-madness” appears from digging. Looking at the mirror kills you. I tried to use it on the vampire with no luck (although to be fair, I wouldn’t have expected it to work). I suspect the mirror may simply be a deathtrap for amusement (for the author, if not ours). Regarding the manuscript, as long as you’ve got the monocle, it tells you to say Mekleh and then beware.

The vampire lair is the Crypt of the Helkem (so just Mekleh backwards) so that’s logically where the word works, but the game just says

Okay

with no apparent effect. What this does is unlock the coffin, where the “master of the vampires” hypnotizes you and sucks out your blood if you open it, so I think this might also be just a deathtrap gag.

The master of the vampires rises up,
hypnotises you and sucks all your blood!

Heading back to the disc room, there’s one more straightforward exit to the west, that leads to a “Tiny Alcove”, with a rod sticking out of the wall.

Trying to pull the rod kills you (Experimentalism, there is absolutely no indicator).

You can instead either PUSH or TOUCH the rod and it will reveal some stairs (“A panel in the wall slides open.”). These stairs go to a “Hall of the Cunning”, and another dose of Experimentalism.

You are in the first ‘Hall of the Cunning’.
Objects you can see are: Green stone ■ Blue stone ■ Red stone ■ Lighted archway
Possible exits: UP

UP returns to the alcove; the goal here is to make the lighted archway save for passage; it will kill you if you try to enter right away. (“A spell completely inverts your body!”) Two out of the three stones kill you right away as well. I managed to safely TOUCH BLUE and TOUCH GREEN and went for TOUCH RED and died again.

Kerzappp !!!!!!!!
You are DEAD!!
This EPIC is over.

The right sequence is BLUE, GREEN, BLUE (again!), RED, and there really is no clue to this at all. (Having to touch the same color twice really makes it seem like a Signalism puzzle and I even combed over previous rooms to see if I had missed something. No luck. It really does seem to want you to test at random.)

What will you do now? TOUCH RED
There is a puff of smoke and ….
Look what happened!

The archway is now safe to enter, resulting in a second hall of cunning.

Sometimes you’ll get the message

Something in the pit snickers ….

although it seems to be at random. The glass ball has “a diameter of about two inches” and the shield has no description. GO PIT, predictably, kills you.

Silly!
The rim of the pit forms teeth and swallows you whole!
You are DEAD!!
This EPIC is over.

The key is to combine the hook randomly found from the disc with the rope, although I had unfortunate results the first time.

What will you do now? TIE ROPE
To what. (I.E. TO TREE)
What will you do now? TO HOOK
Okay
What will you do now? THROW HOOK
The rope and hook are thrown over the pit ….
…. and disappears!

I was thinking maybe I was hooking the ring somehow, but I think the ring is supposed to be positioned on the ground next to the pit. So you can TIE ROPE / TO RING in addition to tying it to the hook, and then throw the rope successfully.

What will you do now? THROW HOOK
The rope and hook are thrown over the pit ….
…. and catches onto something across the pit!
What will you do now? GO ROPE
Okay
You lost your balance and fell in the pit!
The rim of the pit forms teeth and swallows you whole!
You are DEAD!!

Except: now you need the pole that was back at the end of the maze (with the shovel).

The hole is described as being about two inches in diameter; you can INSERT BALL and a vial will appear. The vial is glowing. This seems to be the end of the line as far as the rooms of cunning go (it’s safe to go back as long as you keep the pole), but the vial is fortunately the thing we need to take down the vampire.

Going down from here is a crypt.

You are in the ‘Crypt of Static Enchantment’.
Objects you can see are:
Completely still Guard of the Eternal Keeper ■ Lever ■ Passageway
Possible exits: UP

Pulling the lever will activate the Keeper. If you’re holding the shield, it will (sometimes) defend you.

What will you do now? PULL LEVER
Okay
The guard moves in and attacks you with his sword ….
You stop his blow with your shield!

Sometimes (at random, I think) it will get through your defense and kill you, so you can’t stand here forever. I’ve tried KILL KEEPER and the game says I don’t have a weapon (even while I have a knife) so I’m not sure what to do here. There is one last room, going down the passage, but it hasn’t helped me either.

The name Final Judgment suggests this is the final room to me, and I suspect the Keeper has the key and I just need to defeat it, and to defeat it I just need a weapon, so… I’m close? My guess is I missed something, maybe an extra manipulation with the colored discs, maybe something to do with the creature in the pit.

Unfortunately I’m not ending at a point conducive to audience-solving this time, but I’ll still take suggestions if anyone has an idea. I’m still not interested in plunging into machine code yet; even with all the Experimentalism this game has generally been fair.

Posted March 30, 2026 by Jason Dyer in Interactive Fiction, Video Games

Tagged with

Epic Hero #2, Dungeon of Derojhen (1982)   9 comments

This continues my series on Marc Leduc starting with Epic Hero 1. At least, unlike the previous game, this game is traditionally hero-like.

Before going into the gameplay: I’ve managed to unearth an autobiographical statement! It comes from the first issue of Chewing Gum (the publication for the Colour Genie group that Leduc ran); the entire issue was written by Leduc himself.

Via Everygamegoing.

He was not British at all but Canadian. He moved in 1979 and to work at a telecommunications company (before founding his own); his wife was from Nottingham and by 1983 they had three kids. (Or he met his wife before moving, it’s unclear.)

He gave lectures on machine programming and was “an avid reader of science fiction and fantasy novels.” He also described how his wife Anji sometimes joked about starting a “Colour Genie Widow Users’ Group” and he intentionally made sure the computer stayed turned off over the weekend.

I don’t have a copy of what the packaging looked like, but Molimerx was fairly consistent during this era, so a sampling:

From both the Centre for Computing History and the Museum of Computer Adventure Game History. The bottom two are Scott Adams games, the hand-written “Golden Baton” is based on a Brian Howarth game.

There might be yet more buried out there, but for now, let’s play–

This time we are a warrior tasked by King Brion to find a jewel that will “nullify” the evil spells of the wizard Sharloebon. The Jewel of Derojhen is hidden within the wizard’s castle itself.

The structure here is fairly novel; rather than starting outside the forest of the Evil Magic Person, we’re in the grounds of King Brion’s castle, and we need to collect ingredients in order to get to the bad-side. I’m reminded (very slightly!) of Temple of Bast, which had some elaborate puzzles at “your house” that needed to be solved before crossing dimensions.

We start in a garden and there’s a frog that jumps away if we try to pick it up.

The frog leaps ….
…. and slips through your fingers!

The frog hops over to the other side of the royal garden.

You are in the east end of the royal gardens.
Objects you can see are: Breathtaking Pond ■ Green Frog ■ Stick of wet blue chalk ■ Tree
Possible exits: WEST

The “wet” blue chalk is just a straightforward item, and the tree has a branch you can grab and turn into a stick. If you try to grab the frog again it will jump back to the west side of the pond (where the game started). We’ll deal with the frog later.

For now, let’s head over and get our briefing, going to the northwest corner of the map at the “sitting room” where King Brion awaits.

To the east is a “Royal Kitchen” with kitchen drawers (containing a knife), an oven, and a monocle. I’ll give away right now that if you try to use the chalk it will break (because of the “wet” part); I came up with HEAT CHALK as a way to use the oven to dry it out.

This is the same “ambiguous control” issue we just saw in Seiko’s Adventure. Rather than specifying a set of micro-actions (open, put chalk inside, close, turn a knob) you just specify the whole result in one go. It can be tough to come up with a verb in this case, although I got lucky because the screenshot above represents my first try.

South from the sitting room is a “Chapel of St. Barendon” where you can PRAY and cause a candle to appear, followed by a holy chalice and some incense.

Pray a fourth time and “Lightning strikes you for being so greedy!” There’s not really a way to know what the limit is until you find it, so it’s essentially an intentional death that’s part of the meta-narrative.

Stepping south again is the last room of the start area, a “wizard’s laboratory” containing a “book” and a “dusty wand”. If you don’t have the monocle you can’t read the book (the text is too small). With the monocle it still is broken up:

It’s faded a bit. You can read :
“Draw pentagr…Chali…Fill with Blo…Frog…Wand wav
Lit Candl…Smo..Incen” The rest is unreadable.

This suggests a ritual:

1.) Draw a pentagram
2.) Fill a chalice with blood (from a frog?)
3.) Wave a wand
4.) Light a candle
5.) Smoke some incense

With the chalk dried out, we at least have step one.

I was still lacking the frog part, so I went ahead and did my verb list…

…and noting I was trying to play nice with the frog, and we’re after blood, I just decided to use one of the killing verbs instead.

What will you do now? ATTACK FROG
Tell me how to do it. (I.E. WITH ROCK)
What will you do now? WITH KNIFE
That was a cold-blooded thing to do!
But it had to be done!

(Other verb observations: CLEAN and WASH are good to remember. If I hadn’t already used PRAY at the altar I would have tried it now.)

I went back to the wizard’s laboratory and tried to do the ritual. After some fussing about I did DRAW PENTAGRAM, GET BLOOD (FILL doesn’t work), WAVE WAND–

Except the game said I couldn’t do that yet. I realized it was a “dusty wand”, so the CLEAN I just saw off the verb list might be useful. Let’s try again!

Curious. Looking back at the book again it didn’t seem like I left anything out (“Draw pentagr…Chali…Fill with Blo…Frog…Wand wav”) but there is a gap between the blood and the frog part, and even though we used the blood of the frog, maybe it there’s an extra frog step?

1.) Draw a pentagram
2.) Fill a chalice with blood from a frog?
2 1/2.) Do thing with frog
3.) Wave a wand
4.) Light a candle
5.) Smoke some incense

I tried to place the frog (and various other acts) but no luck. I also tried wand actions other than just waving and still no luck.

I figured now would be a good time to turn to you, the readers. Any thoughts on what I’m missing? I would say “please only people who are playing along, no help from people who looked at a walkthrough” except there is no walkthrough. (No help from people who have looked at the machine code yet, though!) I’m having fun with this (I’ve always liked “ritual” style puzzles in games) so I’d rather solve it as normally as possible before breaking things open.

Posted March 27, 2026 by Jason Dyer in Interactive Fiction, Video Games

Tagged with

Seiko’s Adventure (1983)   10 comments

Also known as Seiko no Adventure or 星子のアドベンチャー; I decided to use the English title given in the game itself.

Yasuhiro Fukushima was the child of entrepreneurs (his father: movie theaters and pachinko parlors, his mother: a restaurant) and had his own desire to start a business after graduating from Nihon University in architecture. His first enterprise involved making a monthly magazine dedicated to the shopping complex Nakano Broadway in Tokyo, as there was no central organization by category.

Inside the mall at its launch in 1966. Source. The mall had declined by the 1980s before rebounding as an otaku hotspot.

The idea was to print 50,000 copies and distribute them each month; businesses were interested in the idea, but he ran into trouble with his own “company” not being registered as an official business himself and the project got scuttered.

After a stint of travel abroad (including taking housekeeping jobs in the United States) he returned to Japan, got married, and came across his next entrepreneurial scheme. He was looking for housing; the typical route in Japan was to start with a public housing project and save money for a house. Public housing ads tended to be hard to follow and he found that he needed to track them daily to get a spot; spots were so popular they got sold by lottery from the applicants. With the notion that others were having just as much trouble as he was, in 1975 made a new company called the Eidansha Boshu Service Center, publishing a monthly newspaper which eventually reached a circulation of 30,000 and profit of 70 million yen a year. (In 2026 USD accounting for inflation, that’s roughly around $700k a year.)

While this was respectable enough, Fukushima remained dissatisfied and looked around for another follow-up business. Rather than just brainstorming on his own, he set up a “Conference of the Future” and invited both employees and friends for a series of meetings to discuss business possibilities.

Fukushima tried one idea, an automated sushi shop using technology from the US, aspiring for a national chain, but ended up closing up after three months. (The price was low, but the sushi looked unappetizing.)

The sequence of business shenanigans gets a little complicated from there. Kabushiki-Kaisha Eidansya Fudousan was established in 1980 as “a real estate sales and brokerage company” wholly owned by Eidansha Boshu Service Center…

…but Fukushima decided to pivot not long after. He noticed that personal computers were starting to seep into businesses and that someone could handle creating software for tasks like accounting and customer management. Around this time he also learned of Toshiba’s new line of office computers and was impressed enough to ask to become a sales agent. The company was apparently quite good at it, beating all other sales partners over a 6 month period.

Here we have the one gap in the story and I’ve pulled from every account I can find: why did Fukushima switch from thinking of business software and selling “office machines” to selling games? This was not natural or inevitable (Fukushima even talks about visualizing a price for his application software). My guess would be, based on the company not having any programmers (this, at least, is documented), Fukushima ran into a problem: business applications only made sense to develop “in house”. He still dreamt of software so to get programmers “on the cheap” the only way was to switch to games instead. This isn’t glamorous so it would explain why sources skip over this part, but it does fit with his serial-entrepreneur-who-tries-things-until-they-stick career arc.

However it happened, the company did one last major pivot, transforming into Enix in August of 1982. (The name comes from a combination of the computer ENIAC and the mythical Phoenix.) Without programmers, they decided to attract authors with a contest. Top prize: one million yen. (Although note the fine print: it was an advance on royalties, not a straight payment.)

From bowloflentils, via Tumblr. I don’t think this would have worked to solicit accounting software.

There was initially very little interest; as Enix was a brand-new company and it was natural to be suspicious if the contest was even real. He ended up calling stores and visiting clubs and even contacting authors directly throughout Japan, promising they would “give the top award without fail”; in the end they received around 300 entries.

13 of them were chosen as contest winners, although rather than just publishing the games “straight” they had editors check the software and send feedback to the entrants, who then changed their programs before publication. The whole set of 13 was published in February of 1983. The one million yen went to Morita no Battle Field by Kazurou Morita (who founded his own company with the proceeds); the game best remembered now is one of the runner ups (“Excellent Program Award”), Door Door by Koichi Nakamura. (It’s the only one of the games to get a 21st century port for Keitai phones.) Yuji Horii wrote another one of the winners (“Winning Program Award”) and both him and Koichi Nakamura ended up collaborating on the Famicom RPG Dragon Quest. Both authors also worked on one of the most important Japanese adventure games, The Portopia Serial Murder Case, but that’s a story for a different time.

For now, we’re focused on the adventure(s) that came out in February of 1983. The ambiguous “s” is there because I’ve seen the “adult” game Mari-chan’s Close Call also sorted as an adventure (ADV by the Japanese abbreviation system) although I don’t think it counts. It was written by Tadashi Makimura, the author of pioneering erogē game Yakyūken (which I mentioned briefly back in January); while the original game is a straightforward game of strip rock-paper-scissors, Mari-chan’s Close Call adds a plot, where rock-paper-scissors is used to escape various dangerous situations (where the heroine can die via stabbing, electrocution, etc.) and where surviving a scenario causes clothing to be removed.

Seiko’s Adventure admittedly only barely counts too, but you’ll see why in a moment.

The school of today’s author, at the time he wrote the game.

Seiko’s Adventure was instead written by Toshiyuki Asanuma, a teenager from Gunma Prefecture attending Gunma Prefectural Kiryu High School, who had two years of computer experience. We know this because it says so on the back of the packaging. I do not have any records of what he did after high school.

Also into gymnastics and soccer! From the Game Preservation Society.

Seiko’s Adventure involves a different hapless heroine situation, although there’s a starting screen before the game explains what’s going on:

The game (or rather, Seiko directly) is asking what is your name. I responded “Blue”; Seiko responds “nice to meet you” and then the title screen shows up:

I’m Seiko. Right now, I’ve been tricked by a man and am trapped in a spaceship. In just a little time, this ship will launch into space. Please use the star-shaped communicator I gave you before and talk to me to save me. Please be careful!

We then return to the star (which is the communicator, I assume) and Seiko observes “it’s a big ship, isn’t it.” The game then prompts you to type. You’re supposed to agree with her and you have to use an exact phrasing. After a brief amount of time (real time, only a few seconds) you get prompted with a little more help on that exact phrasing.

What it is showing above with the { _ _ } is a sort of game of Hangman. If you type the first character correct but not the other it will show up in the position, like

{ ウ _ }.

Assuming you don’t get past this part at all, after enough time (again, real time!) our heroine ends up in a hospital and you get a game over screen.

The right response is “ウン” (“un”), a somewhat informal “yes”. It isn’t supposed to be used with strangers (I guess the implication is we know Seiko, given she gave us a communicator.) Even in an informal sense, I would have expected “sou” (it’s not really a direct question, just something we’re agreeing with), but the Hangman is supposed to kick things over to the right answer.

After correctly affirming in the right way, you get a slightly more traditional adventure-view:

I’m unclear if we’re supposed to be seeing the image (via the communicator) or it gets described somehow, but the text here has Seiko say “it looks like the entrance.” Again, after a pause the game gives a number of spaces to fill in.

_ _ _ _ _ _ _

I tried ロロロロロロロ (7 “ro” symbols, this game just uses the katakana set) and the game responded with:

ロ _ _ _ _ _ ロ
_ _ _ _ _ _ ロ

There are two phrases here, and either one works. One starts and ends with “ro” and one only ends with “ro”. Unfortunately, this kind of brute force doesn’t work with everything, and I’m honestly unclear when it works or does not work. For example, “a” (or “ア”) shows up with both words, but just trying アアアアアアア doesn’t give feedback as far as the correct position goes. I’ve tried applying various types of logic but I don’t know the pattern.

The majority of the game is this way: you get some kind of prompt from Seiko, and then you play a game of guess-the-word/phrase in Japanese to figure out the right response, where if you get a character in the right spot the game will tell you.

The two correct options are ロックヲアケロ (open lock) or ハッチヲアケロ (open hatch).

As I was solving this, it wasn’t clear to me how Seiko was supposed to be doing the unlocking. (It’s not a key lock, just a trigger for an airlock, but this only became clear after passing through.) In a normal adventure game I’d check her inventory, ask her to examine things more closely, look in different directions, etc. but that’s not how this works: you are forced at each scene to give the right prompt in a short amount of time or die.

The next part I was baffled enough I needed help from the walkthrough.

The scene opens to a 3d hall and you’re asked to tell “where” and “how far” Seiko should go. This is followed by a top-down map.

This includes a line complaining about me (Blue) being too slow.

Assuming this is from Seiko’s perspective in 3d, I figured this would involve walking forward by some amount. Or possibly north (assuming the top-down map is something like a traditional adventure map). What I did not expect is ミギヘ1ホ, which is “turn 1 to the right”. Just a little ahead on the right wall of the 3d picture (which you can’t see now because it has gone away) is a thing Seiko can turn and look at.

“This is the controller for the hatch.”

I did “all ro” again; seven characters, last character ro:

“Close hatch”, I guess? (“ハッチヲシメロ”, hatch is the same, the verb changed from “open” to “close”.) It’s not like there’s an obvious button Seiko’s supposed to be pressing, though. It’s almost more a conceptual command as opposed to, say, PUSH BUTTON; usually CLOSE is applied in adventure games to things like doors where the mechanics are clear.

At least the next I could do (ヒダリヘ1ホ, turn 1 to the left) and I tried to do walking forward again but had issues again. The game quickly went straight to END (no hospital, even) if I was typing in wrong. I eventually tried “マエヘ10ホ” (10 meters ahead) and the dot moved on the screen a little bit:

I stepped back and tried the same thing with 50 meters and got the exact same amount of map movement. I randomly tried different number values until the game decided to loop and walk the rest of the way at 250 meters.

I went back and repeated the sequence and found what happens is the game moves the exact same amount no matter what you put as a distance, and then after enough small moves forward the game automatically travels the rest of the way to the end of the hall. (No idea what’s going on with that branch to the left; you skip that.)

“You have done well to make it this far.” I have?

I might have missed some text, but the game then shifts to asking, and I am not kidding, “how many keys are on this keyboard?” Hope you aren’t using some third party keyboard.

From NEC Retro.

20 + 2 + 13 + 14 + 14 + 14 + 5 = 96. Why are we doing this?

Wait, what? Oops, I was looking at an 8001, the game’s platform is PC-8801, which has 92 keys. (ALSO: can’t add either, one extra +14, whoops.) Sigh.

With that done, I got an…

…out of memory glitch. Terrific.

I peeked ahead and everything after this is a minigame. I’m going to just give the screenshots from the walkthrough, so it isn’t “Blue” any more; the author named themselves after a hallucinogenic leafy substance.

Here, we’re supposed to type all 50 sounds on the Gojūon chart (that is, all the Katakana keys, for some reason).

This is followed by a minigame where you aim at three places on a ship.

Then there’s a minigame where you need to cut 5 of the 9 parts of the LSI chip, except that some of them (totally at random) will cause you to fail. This is like the switch-choice partway through Cosmo Cross where you can lose at no fault of your own. Also just like Cosmo Cross, there’s no saved game feature.

The walkthrough says you don’t need to do anything at this screen.

Finally, Seiko — this is her face apparently — manages to return safely to Earth. Good job! How did she get to the hospital if we failed since I presume that’s on Earth too?

Perhaps you are wondering if the Japanese in 1983 were impressed by the inscrutability. At least in the one review I’ve found, not really. This is from long after the game was published (Micom Basic, May 1997) but the author, Akira Yamashita, remembered Seiko’s Adventure because it was his first adventure game.

He had read a feature article about adventures, and how the player will “solve mysteries” and “become the protagonist” of a story; this was appealing to him as he had previously thought of gaming as a “test of reflexes”. He was most interested in the Sierra Hi-Res games, but he owned a PC-88, and there weren’t (at the time) many options available. Even the Micro Cabin Mystery House wasn’t ported to the PC-88 yet.

He came across Seiko’s Adventure, which had the prestige of the Enix contest attached, but he quickly found himself disappointed. He had a “sense of mismatch” with the game where it felt quite different from what he had read about, with no characters to talk to or items to use and the weird semi-Hangman which I described; he calls it (accurately, I think) essentially a series of minigames rather than an adventure.

Seiko’s Adventure really makes me wonder what the 287 or so games that didn’t make the cut were like.

Many thanks to both f_t_b and Alex Smith for their help. My major sources were an article in The Japan Economic Journal, April 20, 1991 (“Road toward Dragon Quest sometimes rocky; Enix Corp. founder encountered setbacks before massive success”), a story in Japan on the Upswing that pulls information from a December 1999 profile in Asahi Shimbum, and a direct interview with Yasuhiro Fukushima on Youtube.

BONUS: Gunther Schmidl has a fixed version that I’ve placed here (no doubt some proper computer settings would also do the trick, but this should work on any regular PC-88 emulator without a hitch).

Posted March 25, 2026 by Jason Dyer in Interactive Fiction, Video Games

Tagged with

The Missing People: Violence Is the Answer to This One   2 comments

I’ve finished the game; this continues from my previous post. (As predicted, it didn’t take that long, but I wanted to talk theory a little more so you get a whole new post for the ending.)

Picture from Suns, another Kreis game published by CLOAD.

I had a TRS-80 that didn’t turn on; the trick here was something from earlier that I thought was a red herring. Back where you pull a white lever to open a secret door, you die by turning the red knob…

YOU HAVE ENTERED A SECRET UNDERGROUND CAVERN. THE LIGHT IS DIM HERE, BUT YOU CAN MAKE OUT A PATH GOING WEST.
-W
YOU ARE IN A VERY DIM UNDERGROUND CAVERN.
A RED KNOB, A WHITE LEVER, AND A GREEN SWITCH ARE ALL ON THE NORTH WALL.
-TURN KNOB
SUDDENLY THE CAVERN STARTS SHAKING, THE WALLS AND CEILING GIVE WAY, AND ROCKS START FALLING. HOW NICE. YOU ARE KILLED AND BURIED AT THE SAME TIME.
GAME OVER. START OVER (S), STEP BACK (B) OR QUIT (Q)?

..and if you try to FLIP SWITCH, it just breaks off the wall.

-FLIP SWITCH
AS YOU FLIP THE SWITCH, IT BREAKS OFF FROM THE WALL AND FALLS TO THE FLOOR.

This feels like the “there are three buttons, only one is useful, the other two do nonuseful things and/or kill you” pattern I’ve seen elsewhere (including in the other Kreis game) so I stopped thinking about the switch past that.

Getting back to the main action…

…after INSERT DISK, you can also INSERT the SWITCH too.

-INSERT DISK
O.K.
THE DISK FALLS TO THE FLOOR, LOOKS AROUND FOR A SECOND – SPOTS THE TRS-80 DISK DRIVE, YELLS “OH BOY!” AND JUMPS INTO THE DRIVE!
-INSERT SWITCH
O.K.
THE SWITCH FALLS TO THE FLOOR, LOOKS AROUND FOR A SECOND – SEES THE TRS-80, YELLS “OH BOY!” AND JUMPS ONTO THE COMPUTER EXACTLY WHERE IT BELONGS!
-FLIP SWITCH
SUDDENLY THE TRS-80 COMPUTER COMES TO LIFE! AN AUTOMATIC BOOT PROGRAM LOADS IN, AND THEN THE SCREEN FLASHES,
“PRESS ENTER FOR DOOR: “

PRESS ENTER will open the closed door to the east, although there’s one more obstacle.

YOU ARE IN A ROOMS WITH A SMALL GLASS CUBICLE TO THE NORTH. IT HAS A GLASS DOOR ON THE FRONT.
THE DOOR IS OPEN.
A VERY LARGE MULTI-GIRAFFE-LEGGED, FLAT FACED, ONE GREEN-EYED, ELEPHANT NOSED, HAIRY CREATURE IS HERE, STARING AT YOU HUNGRILY AS IF IT HAD NOT EATEN FOR YEARS!!

After all the creatures going back to Death Dreadnaught that you couldn’t shoot with a normal gun, this was highly satisfying:

-SHOOT CREATURE
YOU SHOOT THE CREATURE. HE IS VAPORIZED INSTANTLY. (WHAT DO YOU KNOW? IT ACTUALLY WORKED!!!!!!!!!!!!!!!!!!!!!!!!!!!!!!!!!!!!!!)

The pattern of nonviolence in old adventure games (due to ATTACK X generally not being much of a “puzzle”) still continues, just as a reversal of the pattern that had been holding where just shooting the thing won’t work. It honestly came off like a themed ending to the trilogy.

YOU ARE INSIDE OF THE GLASS CUBICLE.
-S
YOU HAVE JUST STEPPED OUTSIDE OF THE TELEPORTATION ROOM. YOU LOOK AROUND, AND YOU SEE PEOPLE ALL OVER! THIS PLACE IS YOUR REAL PLANET! YOU WALK WITH SOME OFFICIALS TO A BUILDING, AND ASK THEM WHY THEY DESERTED THE OTHER PLANET. THEY EXPLAIN THAT SOME CREATURES THAT YOU MUST HAVE ENCOUNTERED GOT TO THEIR PLANET AND STARTED DESTROYING EVERYTHING. SO THEY HAD TO MOVE SOMEPLACE ELSE, AND THEY DID SO USING THE TRANSPORT CHAMBER THAT YOU USED. THE OFFICIALS ALSO MENTION THE FACT THAT THEY ARE SURPRISED THAT ANYONE COULD HAVE MADE IT THROUGH TO THE TRANSPORT. EVERYONE CONGRADULATES YOU!!!!!!!!!! YOU MADE IT!!!!!!!!!!!!!!!!!!!!!!!!! (GREAT FEELING, RIGHT?)

I’m a little unclear on the lore — surely we would know the way to our “real planet”? We landed on a fake planet somehow, then moved over to the real one?

A recent map by the author he made while replaying the game.

Returning to the switch puzzle a moment–

I’d say it has a positive and a negative part at the same time. On the positive end, I liked the idea of messing with the two-deadly-buttons-out-of-three concept to have one of them end up being seemingly useless but end up in a puzzle later. On the other hand, the game diverges into straight-out fantasy there, when none of the rest of the series has quite done that (there’s a torso screaming about wanting to die in Death Dreadnaught, but that’s still within the bounds of weird-science-sci-fi). There’s some signaling with the disk talking and jumping into the computer, but that came across to me as an isolated joke (like getting lost in RAM in Adventureland or getting your vision blocked by garbage characters in Takara Building Adventure). Alex hinted that the switch was the key and there really wasn’t anything else to do; it certainly was a solvable puzzle given it’s the only extra object in the game. I still ended up (for that specific puzzle) on the negative side, but I want to emphasize that while I’m pointing out mostly objective things, the scale of my actual reaction is subjective. (When a game “scores” both a 5 and a 9 from different outlets, I sometimes find it’s because both reviewers noted the same positive and negative design elements, but the negative which overwhelmed one person’s gameplay was a minor irritant to another.)

Alstair asked about if the “step back” feature would have changed my thoughts on the original game. It’s hard for me to be sure; at the very least, the design of the first game is oriented around restarts. There’s a passage described as hot; you’re supposed to avoid it and go a different way; doing this properly (even if you step in the trap to document things later for, say, a blog post) gives more satisfaction just because not having to replay to the same point is a “reward”. The choice of wrong rod near the end probably would break the back up system anyway (requiring you make a choice and go all the way back to the ship) but assuming it didn’t, it wouldn’t make the false choices less tragi-comic. However, it would be a very rare taste indeed to prefer this, and certainly on the balance I’d rather have an undo option. I just try to keep conscious — especially as someone documenting the history of old games — what gets lost in the process.

Escape from the Robots, the third Kreis game published by CLOAD. This is a port of the classic Robots/Daleks game; unfortunately, it’s still unknown who wrote the first version.

Still coming up: As promised, the wild tale of Enix and their unusual first adventure game.

Posted March 24, 2026 by Jason Dyer in Interactive Fiction, Video Games

Tagged with

The Missing People (1982)   10 comments

Alex Kreis, the author of Domes of Kilgari, recently dropped notice that back in 1982 he had written a sequel, and rescued it off an old disk. (You can find it on Github here.) I was able to talk to him further so I can give the story of how both games came to be; The Missing People was technically published, but as far as Alex remembers it sold one (1) copy. To take the history back to the beginning:

Alex Kreis first had exposure to programming through a class at his school (in California) which had access to a Unix mainframe via a teletype. Beyond the use in class, it was possible to pay for computer time, and his parents were happy to handle the bill. As part of his teletype experience he ran across Crowther/Woods Adventure (other than one other game which I’ll talk about shortly, it was the only adventure game he had played prior to writing his own games). One month he ran up a $47 bill which was “a lot of money” for the late 1970s, and his parents realized that with a personal computer he wouldn’t be racking up monthly charges. They sold their family’s upright piano to contribute to buying a TRS-80 (4K) which steered Kreis on his journey to becoming a professional programmer.

Kreis spent his own money on upgrades, including going from 4K to 16K of memory in 1979.

Alex’s receipt from 1979, via Facebook.

He was local to CLOAD in Santa Barbara and started publishing games through them, beginning with Stars in their January 1980 issue.

Screenshot from Stars. This is essentially a port of Atari’s Space Race from 1973, their arcade game follow-up to Pong. Alex did not know the game but rather it was described to him by the editor Dave Lagerquist. More details at an interview here.

In the same year he had noticed (with a friend of his, Warren) an ad for Death Dreadnaught. This had fairly unique advertising that leaned to the sensational, claiming a rating of R for “EXTREME depictions of VIOLENCE”.

Via 80-U.S. Journal, September/October 1980.

The game was published with pseudonyms (“Biff Mutt” and “Spud Mutt”) and Kreis didn’t even know the real authors until I mentioned them in an interview (Robert and Richard Arnstein). Robert Arnstein normally published directly with Radio Shack (including famous games like Bedlam and Xenos) but put this one through the The Publisher’s Guild, likely just because Tandy wouldn’t go for all the gore. For the owner of The Publisher’s Guild (Bob Lidell), self-professed huckster, this was entirely up his alley.

THE DISMEMBERED ARM ACTIVATES THE FINGER PRINT LOCK OPENING THE DOOR AND REVEALING A HUGE MULTILEGGED FLAT-FACED, ELEPHANT-NOSE, ONE-EYED CREATURE PERCHING ATOP A BLOODY MESS. THE CREATURE REALIZES IT HAS BEEN FREED, GRABS YOU AND RIPS YOUR HEAD OFF, PUTS IT ON A STRING, AND WEARS IT AROUND HIS NECK AS GOOD LUCK CHARM TO WARD OFF EVIL.

(Note we had the same death in The Lazurite Factor, the game I just played! Clearly it built up a fanbase.)

The game was unique in that it mostly was dedicated to building atmosphere and delivering the occasional instant death, but only having really one puzzle, where in order to defeat a creature you give it your gun.

THE CREATURE GRABS THE GUN. HE EXAMINES IT CURIOUSLY AND PRESSES A HIDDEN LEVER. THE GUN SELF-DESTRUCTS DESTROYING THE CREATURE AND RUINING HIS DAY.

Alex (and Warren) ordered the game, shared the tape, and hatched the idea “it would be really fun to write a sequel.” Alex called The Programmer’s Guild directly (that is, Bob Lidell) and asked if he’d have interest in a sequel; Lidell responded yes, hence the genesis of The Domes of Kilgari. (This explains one of my questions back when I played it, because the game includes a direct reference to the same monster you give a gun to in the first game. In the sequel, giving the gun kills you. So it was written as a sequel, but in a semi-unofficial way.)

There is another direct reference, as there’s a moment in Dreadnaught where you can get a tank of what looks like O2 except the first part is removed, and the tank is really CO2; if you try to hook the tank up to your ship you die. He echoed this with the puzzle at the end of Kilgari which has you picking a rod to put into the ship; if you grab the first rod you see, it won’t be the right one and will kill you. (He hadn’t read any gamebooks like Choose Your Own Adventure; this was entirely riffing off of Death Dreadnaught as the inspiration.)

He received something around $1300-$1400 total for the product (mostly re-invested into the computer); he asked Bob Lidell about making a follow-up sequel; Bob said yes, but when Alex sent the game in, he heard nothing back at all. 1982 was when The Programmer’s Guild was bailing from TRS-80 games altogether (a Commodore 64 book was still upcoming, but they mostly licensed their TRS-80 programs to other sellers by this point). Alex Kreis ended up advertising the game himself in CLOAD in their August 1982 issue. He used a company name he had used before to sell BASIC programs, Superior Software.

This means the game was “published”, but as mentioned on the top, he only remembers selling one copy. He did not recoup the $50 he paid for the ad. Hence the game essentially went missing until quite recently when Alex started pulling out his old TRS-80 materials.

This adventure was written in 1982 and is the sequel to The Domes of Kilgari text adventure, although it is not really necessary to have played the earlier adventure in order to play this one.

We’ve managed to escape the deadly planet of Kilgari, arriving on your home planet, only to land in another life-or-death scenario.

You take a quick look around and discover that NOBODY is here. Where are all your people? What has happened to them??

Rather like Dreadnaught (moreso than Kilgari) this game tries for “environmental storytelling”, that is, including plenty of rooms that are there just for building the plot rather than serving a particular puzzle purpose.

YOU ARE IN THE WEST SIDE OF THE SHIP TAKEOFF/LANDING TERMINAL. YOU NOTICE THAT SOMETHING IS VERY STRANGE HERE. THERE IS NOBODY ELSE AROUND, WHEN THE PLACE SHOULD BE PACKED!
-E
YOU ARE IN THE EAST SIDE OF THE TERMINAL. THERE IS NOBODY HERE EITHER.

A meta-map first of the environs:

The Underground and City are available at first; an item from the City is needed to get past the Highway and to the Futuristic City.

The regular map of the starting area.

Going to the underground part first, the opening obstacle is a room with a red knob, white lever, and green switch. The green switch falls off the wall, the red knob kills you, and the white lever opens a secret passage. There isn’t a clue or anything: this is just a random choice. What makes this feel much different from Kilgari is that the game offers an “undo” style option.

YOU HAVE ENTERED A SECRET UNDERGROUND CAVERN. THE LIGHT IS DIM HERE, BUT YOU CAN MAKE OUT A PATH GOING WEST.
-W
YOU ARE IN A VERY DIM UNDERGROUND CAVERN. A RED KNOB, A WHITE LEVER, AND A GREEN SWITCH ARE ALL ON THE NORTH WALL.
-TURN KNOB
SUDDENLY THE CAVERN STARTS SHAKING, THE WALLS AND CEILING GIVE WAY, AND ROCKS START FALLING. HOW NICE. YOU ARE KILLED AND BURIED AT THE SAME TIME.
GAME OVER. START OVER (S), STEP BACK (B) OR QUIT (Q)?

Thus, you can treat the death more like one in a Choose Your Own Adventure story where you peek ahead at a choice to read a colorful death and flip back to where you start to move on. (Again, the author had no gamebook experience, I’m just making a comparison of how the effect feels on gameplay.)

-PULL LEVER
YOU NOW NOTICE THAT A PASSAGE NORTH IS REVEALED!
-N
YOU HAVE ENTERED A SECRET PASSAGE. THE ROOM IS WELL LIT FROM SOME HIDDEN LIGHT SOURCE. A TUNNEL GOES WEST, AND ANOTHER GOES DOWNWARD. YOU COULD GO DOWN IT, BUT IT LOOKS AS IF YOU WILL NOT BE ABLE TO MAKE IT BACK UP.

If you go down the tunnel, this will trap you in a room with a creature who blocks your way.

YOU HAVE ENTERED A SECRET PASSAGE. THE ROOM IS WELL LIT FROM SOME HIDDEN LIGHT SOURCE. A TUNNEL GOES WEST, AND ANOTHER GOES DOWNWARD. YOU COULD GO DOWN IT, BUT IT LOOKS AS IF YOU WILL NOT BE ABLE TO MAKE IT BACK UP.
-D
YOU ARE IN ANOTHER SECRET PASSAGE. ANOTHER TUNNEL LEADS DOWN, AND IT LOOKS AS IF YOU WILL NOT BE ABLE TO GET BACK UP THIS ONE EITHER.
-D
YOU ARE IN A SMALL ROOM.
A VERY LARGE MULTI-GIRAFFE-LEGGED, FLAT FACED, ONE GREEN-EYED, ELEPHANT NOSED, HAIRY CREATURE IS HERE, STARING AT YOU HUNGRILY AS IF IT HAD NOT EATEN FOR YEARS!!
-W
THE CREATURE WILL NOT LET YOU PASS!

This is a softlock and you have to restart the game. You can try to KILL the creature to trigger the “STEP BACK” mechanic…

-KILL CREATURE
YOU ATTACK THE CREATURE. HE GETS VERY UPSET AT YOU AND SWATS YOU ONE. UNFORTUNATELY, HE DOES THIS SO HARD THAT IT KILLS YOU. GAME OVER. START OVER (S), STEP BACK (B) OR QUIT (Q)?

…but it will only step back as far as still being in the room with the creature and no way out. This is the only major softlock in the game; however, it does seem engineered to trick players into falling for it.

Past the drop and some more rooms you can find a “strange tool”, followed by yet another one of the creatures. With only one item in stock, I tried THROW TOOL and died.

YOU ARE IN A SMALL VALLEY.
A VERY LARGE MULTI-GIRAFFE-LEGGED, FLAT FACED, ONE GREEN-EYED, ELEPHANT NOSED, HAIRY CREATURE IS HERE, STARING AT YOU HUNGRILY AS IF IT HAD NOT EATEN FOR YEARS!!
-THROW TOOL
O.K.
THE CREATURE GRABS THE STRANGE TOOL AND EXAMINES IT CLOSELY. HE PULLS A HIDDEN LEVER, SEES THAT THE TOOL IS ABOUT TO VAPORIZE HIM, AND QUICKLY TOSSES IT BACK TO YOU! THE TOOL THEN VAPORIZES YOU INSTANTLY. AS YOU DIE YOU CAN HEAR THE CREATURE LAUGHING HYSTERICALLY IN THE BACKGROUND.
GAME OVER. START OVER (S), STEP BACK (B) OR QUIT (Q)?

Using STEP BACK doesn’t trap you in, though. With the tool you can loop back over to the first creature and try the same trick, who apparently isn’t as educated as the second one.

THE CREATURE GRABS THE STRANGE TOOL AND EXAMIMES IT CLOSELY. HE PRESSES A HIDDEN LEVER AND THE TOOL VAPORIZES HIM INSTANTLY. A FEW MOMENTS LATER THE TOOL RE-ASSEMBLES ITSELF.

Past the creature is a “strange rod”; you can throw the strange rod at the creature who previously outsmarted the tool.

The whole point of the sequence is to pick up a TRS-80 DISKETTE. This will get used at the end of the game. For now, let’s swerve back to the city portion of the game.

YOU ARE AT THE TOP OF A HILL. TO THE EAST, IN THE DISTANCE, YOU CAN SEE BUILDINGS. IT APPEARS TO BE A CITY.
-E
YOU ARE AT THE ENTRANCE OF THE CITY. AN EMPTY ROAD EAST LEADS INTO THE MIDDLE OF THE CITY. ANOTHER PATH LEADS WEST.
-E
YOU ARE RIGHT IN THE MIDDLE OF THE MAIN STREET OF THE CITY. ROADS LEAD NORTH AND EAST.
-N
YOU ARE IN SHOPPING CENTER AREA OF THE CITY. ALL THE DOORS AND WINDOWS OF THE BUILDINGS ARE SHUT AND LOCKED.

Again, lots of “atmosphere building” rooms; none of these rooms are strictly “necessary”; you can’t sneak into any of the locked buildings in the shopping center. Just north is the “outskirts” which does have one shop you can go into, and get zapped by a LASER DEFENSE SYSTEM.

YOU ARE AT THE NORTH/WEST OUTSKIRTS OF THE CITY, AND ALL THE BUILDINGS ARE LOCKED EXCEPT FOR AN “UNUSUAL WEAPONS SHOP” TO THE WEST.
-W
YOU HAVE ENTERED A LASER GUN SHOP. A PASSAGE GOES NORTH. A LASER DEFENSE SYSTEM IS HERE, IN FULL OPERATING ORDER!!!!!!!! YOU ENTER THE ROOM, THEN SUDDENLY SOME LASERS MOUNTED IN THE WALLS TURN TOWARD YOU AND FIRE! YOU ARE VERY FAST, DODGING ALL OF THE LASERS, BUT YOU HAVE NO DEFENSE! ZAAPPP!!!! YOU GOT TIRED OUT, AND WERE KILLED.
GAME OVER. START OVER (S), STEP BACK (B) OR QUIT (Q)?

Giving the overall map…

…two easy stops to make are down a “side street” to pick up a KNIFE and a DEAD END to pick up a STRANGE BALL.

THIS IS THE UPPER CLASS CITY AREA. A PATH LEADS EAST AND SOUTH.
-E
YOU ARE IN A DEAD END.
A STRANGE BALL IS HERE, GIVING OFF A STRANGE ENERGY GLOW!
-GET BALL
AS YOU PICK UP THE BALL, IT GIVES OFF A TREMENDOUS AMOUNT OF INTENSE ENERGY! YOU ARE BLINDED FOR A SECOND–AS THINGS BEGIN TO CLEAR UP, YOU SEE THAT THE BALL IS NO LONGER HERE! BUT YOU NOTICE THAT NOW YOU HAVE MUCH MORE ENERGY, AND YOU FEEL STRONG AND QUICK!

Going into what the game describes as a “SLUMMY” area you can find an alley with an abandoned bus, and a coin at the back of the bus. If you try to leave, a mugger will take the coin from you unless you have a knife. This is the only one of the “missing people” that appears. Maybe they’re all hiding from the mugger.

SUDDENLY A MUGGER JUMPS OUT FROM BEHIND A BUSH, LOOKS AT YOUR SHINY COIN, AND ALSO LOOKS AT YOU BRANDISHING YOUR SHARP KNIFE AT HIM, AND HE RUNS BACK INTO THE BUSHES.

Going down from the place the mugger appears, you can find a RECTANGULAR PLATE in a basement, and a cryptic phone booth. The coin goes in the phone to get a hint.

To get the actual hint you need to follow the prompt and HEAR THOUGHTS. It doesn’t seem like that great a hint, since a normal player would be trying to get past the highway (which you’ll see in a moment) anyway?

YOU THINK FOR A SECOND – THEN A THOUGHT COMES INTO YOUR MIND. IT IS, “ESCAPE IS BEYOND THE ROAD.”

With the rectangular plate in your inventory, and with the power from the mysterious ball, you can take down the security system at the laser store.

If you haven’t energized yourself the game says you are too slow and you die. It’s easy to back out, though.

With the protection defeated you can pick up a LASER RIFLE and shoot anything you want to, more or less. This includes key items

THE AMAZING WEAPON VAPORIZES THE (THING) INSTANTLY.

This does not allow for the backtrack mechanic but at least it takes some intentionality to land in this softlock. The first thing the weapon goes to is the long-promised highway. I wonder if Mr. Kreis was having issues with California traffic.

YOU ARE AT A HIGHWAY CROSSING. A PATH NORTH LEADS AWAY, AND ONE SOUTH LEADS ACROSS THE ROAD. IT LOOKS KIND OF DANGEROUS TO CROSS IT.
-S
YOU ARE ON THE NORTHERN LANES OF THE FIVE LANE HIGHWAY. IN THE DISTANCE YOU SEE THE FRONT END OF A CAR COMING STRAIGHT AT YOU AT A HIGH RATE OF SPEED!
-SHOOT CAR
YOU WHIP OUT THE RIFLE, QUICKLY AIM AND PULL THE TRIGGER. YOU SEE A RUBY RED BEAM OF LIGHT JUMP FROM THE BARREL OF THE LASER TO THE CAR, WHICH THEN EXPLODES IN A BRILLIANT FLASH OF LIGHT!!

Oh, I guess that was a second missing person, huh? Except now they’re missing for a different reason.

On to Futuristic City!

YOU APPEAR TO BE ENTERING A FUTURISTIC TYPE CITY, AND IT APPEARS TO BE A GHOST CITY. THERE IN NO ONE IN THE STREETS!
-S
YOU ARE RIGHT IN THE MIDDLE OF THE FUTURISTIC CITY. FUNNY – NO ONE IS HERE, AND ALSO THIS CITY DOES NOT LOOK FAMILIAR TO YOU AT ALL.

To the east are buildings marked as belonging to Tandy, including a welding building and a power building. The power building has a control box that is locked, but the key is fortunately not far: head through Manufacturing and Customer Service and you can follow the path to a beach, which has an old key.

YOU ARE IN THE QUICK EXIT OF THE CUSTOMER CENTER. THIS WAS TO BE USED BY EMPLOYEES IN CASE OF ABUSIVE CUSTOMERS. HALLS GO NORTH AND EAST.
-N
YOU ARE OUTSIDE OF THE PLANT, AND FROM HERE YOU CAN SEE THE
ENTIRE INDUSTRY SECTION OF TOWN.
-E
YOU ARE ON AN EAST/WEST DIRT ROAD.
-E
YOU ARE AT THE BEACH. A PATH WEST LEADS AWAY.
AN OLD KEY IS LYING NEARBY.

The old key unlocks the power box and you can push the button to turn on all the power to the city. (You can also close and lock the box again, if you so feel inclined.)

Heading west instead, there’s a “large building” with a wall that blocks your way early. Fortunately you still have a Big Gun.

YOU ARE STILL IN THE CITY. TO THE WEST IS A LARGE TOWERING BUILDING, AND A PATH LEADS EAST.
-W
YOU ARE INSIDE THE LARGE BUILDING. IT APPEARS TO BE A COMPUTER ORIENTED BUILDING, AS EVERYTHING LOOKS COMPUTERISTIC.
THERE IS A STRANGE WALL BLOCKING A PATH WEST.
-SHOOT WALL
THE AMAZING WEAPON VAPORIZES THE WALL INSTANTLY.
-W
YOU ARE IN A STAIRWAY.

The stairway leads up to a roof where you can get a view of the city (just atmosphere) and down to computer rooms. In one of the rooms is a TRS-80. The DISK from underground seems to go here.

-E
YOU ARE IN A HALL WITH MANY COMPUTERS ALL AROUND. NONE OF THESE COMPUTERS LOOK LIKE THEY MIGHT WORK.
-E
YOU ARE IN ANOTHER HALL WITH MANY COMPUTERS AROUND. NONE OF THESE LOOK CAPABLE OF WORKING EITHER.
-S
YOU ARE IN A SMALL CHAMBER. TO ONE SIDE LIES AN OLD TRS-80 MODEL I MACHINE WITH AN EXPANSION INTERFACE AND DISK DRIVE. IT MIGHT WORK IF THE PROPER THINGS WERE DONE.
-INSERT DISK
O.K.
THE DISK FALLS TO THE FLOOR, LOOKS AROUND FOR A SECOND – SPOTS
THE TRS-80 DISK DRIVE, YELLS “OH BOY!” AND JUMPS INTO THE DRIVE!

I say “seems” because I can’t get anything to happen past this point. There’s a closed door in the room to the east that I assume the computer is intended to open but it doesn’t open even with the power on and the disk inserted.

YOU ARE IN A ROOMS WITH A SMALL GLASS CUBICLE TO THE NORTH. IT HAS A GLASS DOOR ON THE FRONT.
THE DOOR IS CLOSED.
-N
YOU CANT GO THROUGH A CLOSED DOOR!
-OPEN DOOR
THE DOOR CANNOT BE OPENED MANUALLY.

You can try vaporizing the door; a creature comes out and kills you. I am guessing I am close enough to the end that this is going to be a “update my blog post with the ending” type deal rather than making a whole new post about the ending, but when you’re stuck you’re stuck. I tried dumping the verb and noun lists and no dice; I’ve used all of them, and no novel nouns come up either. (The actual messages are not plaintext, so I can’t straight-out cheat.) No nouns seem to correspond with the computer, which seems particularly suspicious, and even though they aren’t listed, I tried start-a-computer verbs like BOOT and START with no luck.

Just judging based on what I saw, I did find the experience enjoyable and I liked some of the spots of storytelling-by-place. I found the game more fair than Domes of Kilgari in a modern sense but less atmospheric. This is hard to articulate, but reflects a point that’s come up here before: certain finesses that game authors did in the 80s sometimes would be completely against modern standards yet still served a gameplay purpose. The number of deaths in Kilgari (and lack of UNDO command) made the game more tense; I felt like I was descending into a crumbling structure which could (and did) fall apart at a touch. “Lonely city” can make for interesting atmosphere (see Xenos) but it didn’t loop in with the gameplay here quite as well, and the deaths being easy to undo gave it a light touch. (Again, I am not endorsing painful game design that arises from sudden-death-and-no-saved-games: I’m just saying that it served a particular purpose that needed something swapped in to compensate.)

Coming up: Enix’s first adventure game.

Posted March 22, 2026 by Jason Dyer in Interactive Fiction, Video Games

Tagged with

The Lazurite Factor: The Repaired Version   3 comments

(Continued from my previous posts about Danny Browne, which were written four years ago so don’t feel bad if you need to refresh your memory.)

Just a reminder that for any UK-based author, “TRS-80” may actually mean a Video Genie instead. Computer & Video Games, March 1982 issue.

This is another circumstance like Marooned where I bailed on a game because it was broken, and a reader (Rob Browning in this case) came in later to repair it. The Lazurite Factor’s file had some kind of corruption and couldn’t be run on the original hardware (TRS-80). The game was one of three that Browne wrote over the summer of 1982 and all of them give off a “private game” feel; somehow the games tumbled into the various archives so we have them now.

The Lazurite Factor in particular apparently was stored in GW-BASIC format, even though that’s for DOS, not for TRS-80. (The easiest way to run the program is to get GWBASIC for DOS, copy the LAZURITE.BAS file in the same place, run DOSBox, and start the program with GWBASIC LAZURITE.BAS.)

Despite the Atari here in this Italian manual, this was for IBM-compatible computers. Source.

(Trivia: the Original GW-BASIC source code was released by Microsoft to Github. It includes COPYRIGHT 1975 BY BILL GATES AND PAUL ALLEN and ORIGINALLY WRITTEN ON THE PDP-10 FROM FEBRUARY 9 TO APRIL 9 1975; that is, the code for the paper tape for Altair that Microsoft started their company with carried over to GW-BASIC.)

The game is mostly a remix of Argorath Adventure: you start in a random spot in an underground area and try to escape, you find various discs and insert them in slots to open up the map, and you use a beverage to dissolve an obstacle.

On the map above, anything on the north side (not past the dotted-line connections) is a potential random start point.

This room has blue tiled walls. There is a table against a wal
There is a red disc inside a safe with a slot in it.

This room is one of the goal points; you find a different color disc to put into the slot in order to get the red disc.

A small library, the books have decayed badly. There is a sign but it’s unreadable.
There is a bottle of lemonade in the middle of the room.

You can just drink the lemonade if you want, but it softlocks the game.

A room like nothing ever experienced before. There is a hit of some dark prescence.
There is a glowing lever on the south wall.

Pulling the lever here kills you.

You were transported inside a small fishtank full of water. Naturally you drowned.

(Note I’ve fixed weird spacing and carriage returns; there’s a fair chance some of that got mangled in the TRS-80 porting process so it wasn’t fair to include them.)

While wandering the halls, you will occasionally meet a monster. You can FIGHT if you want; this will give you experience points if you win. There seems to be no purpose to experience points other than a more congratulatory final message at the end of the game. (This is exactly like Argonath Adventure, and seems to be the exact same source code ported over.)

An esgaroth is lumbering towards you.
It is small
It is of average strength
It has eaten 35 adventurers & now it wants to eat you.
>? FIGHT
It staggered off and died in a pool of blue ooze.

Having the fight go the wrong way (more likely if you pick on one that’s “powerful” rather than “average strength”) kills you. Death messages include

It ripped your arms out of their sockets and you die of blood loss.

and

It tore your head off and put it on a chain to wear as a good luck charm.

The right path is to first grab the lemonade and the blue disc, and head to the east side of the map to a chasm.

There’s a slot there, where you can INSERT BLUE DISC and it will cause a bridge to appear.

A small subterranean structure, this is the first part of a vast underground network. There is a screen with a slot below it.
There is a chasm preventing you from going south.
>? insert blue disc
A bridge swung across the chasm.
>? s
There is a pungent puttylike substance blocking your path.

The substance is very similar to a puzzle from Argonath, except rather than using Irn Bru to get by you use lemonade. The tricky part is that USE LEMONADE isn’t understood (despite this being comparable to the syntax with the blue disc); instead, you type the word “USE” alone, and then afterwards specify you want to use the lemonade. We’ve seen many perils with the bespoke parser but I think this is a new one. (Not even Argonath had this issue: it has the player type USE IRN BRU in full!)

>? use
Use what? lemonade
The puttylike substance vapourises.

Past that, there’s a button you’re not supposed to push…

There is a small poster which says, ‘THE LAZURITE FACTOR By Danny Browne jnr’ stuck on a black slimy wall. There is a red button on a wall.
>? push button
The roof caved in on your head.

…and instead you’re supposed to swerve west and pick up a white disc and a rom cartridge.

This room was totally white but, an evil darkness has escaped from an air vent in the ceiling and floods the room.
>?w
This cave is separated into two bits. In one there is an air vent behind which is a fan.
There is a white disc lying on the floor.
>?e
This physics lab has lots of different computer bits and pieces strewn around. But mostly in a large heap.
An inconspicous ROM CARTRIDGE lies on the floor.
>?

With those in hand, you can now walk to the far west of the map and the safe.

The safe opens with the white disc, letting you get a red disc. One room to the east you can find a door with a slot that needs the red disc.

You are facing a blue door. There is a screen with a slot to the left of it.
>? s
The door is in the way.
>? insert red disc
The door opened.

Head south, push a button, and you’ve won.

There is a large red button jutting out of the ground. On the ceiling is an grate above which is a camera like object.
>? push button
You are teleported.
You have escaped with the valuable rom cartridge! You are RICH!
By the way, will you lend me a few million?

In isolation, not terribly impressive, but just remember this has the context of the author just noodling around trying to learn how to make adventure games (here, by scavenging the code from his previous game). Despite the text-munging being cleared up the code was still broken, with one line in particular leaving a comment:

2110 PRINT ” You are teleported. “: GOTO 1202 : REM ***** THIS IS PROBABLY WRONG!!

Rob Browning fixed this so the game is winnable, but the comment means this is a snapshot of a private game rather than something published.

Coming up: an unpublished game recently rescued by an author from an old disc, then we’ll return to Japan.

Posted March 20, 2026 by Jason Dyer in Interactive Fiction, Video Games

Tagged with

Mystery House, the French version (1980)   12 comments

Long back when I first wrote about Roberta and Ken Williams and their first game (9 years ago), I mostly deferred the history to other authors like Jimmy Maher. More sources have come up since then, including new interviews and three books:

The Sierra Adventure: The Story of Sierra On-Line (Shawn Mills)

The Apple II Age (Laine Nooney)

Not All Fairy Tales Have Happy Endings: The Rise and Fall of Sierra On-Line (Ken Williams and Josh Horowitz)

Hence, now seems like a good time to begin the story fresh–

Picture from Softalk February 1981 of Ken and Roberta Williams.

Throughout the 1970s in southern California, Ken Williams was driven by the Quest for More Money; he started as a computer “operator” before graduating to be a “programmer”, and from there hopped from job to job.

I remember needing to fudge how long I had been at each job, and leave out companies I had worked at, in order to minimize the number of companies for which I worked.

He would sometimes claim knowledge of whatever system or programming language was being used (when he had none) then get up to speed quickly enough with a cram session that it didn’t matter. This backfired for one job, involving assembling language for an IBM mainframe where the programming manager realized he couldn’t do the job, but he quickly managed to jump over to another company with a higher salary and the assembly knowledge he picked up in that window of time.

Despite Roberta Williams raising a child, she also started working with computers (with the simple calculus that two incomes makes more money than one); as she notes, while helping Ken during programming she picked up enough skills she didn’t need any training. In 1978 (while the pair was in Illinois) she took an operator job with the government; her boss originally wanted her to make coffee (she declined) and later type a letter (ditto); she had to firmly establish her job was computer operator, not secretary.

Their stint in Illinois was short lived, and they drifted back to California in 1979, where Ken and Roberta both picked up programming jobs (Ken at Informatics, and Roberta with the county as a COBOL programmer). Despite their attachment to California as a state, by now they were dreaming of a place away from Los Angeles.

There were plenty of reasons; but mostly it boiled down to our saying, “Wouldn’t it be nice to live in the woods?” Our second son, Chris, was born in May of 1979 and our eldest, DJ, would soon be six years old. Did we want him growing up in Los Angeles schools, where we worried about drugs and violence? Plus, the drive time was killing me. I was spending multiple hours a day sitting in Los Angeles traffic.

To really make the kind of money Ken needed (and the flexibility of location) he needed to found his own business. He had meetings with a colleague from Informatics (Bob Leff) where he tossed around ideas of what could be done with these new “personal computers” emerging from the market. In particular, he noticed how a company called Microsoft had done well for themselves selling a version of BASIC, and wondered about selling other (more capable) programming languages for home machines.

Roberta got Ken an Apple II computer for Christmas 1979, and in January he (along with Leff and others) started work on a Fortran compiler, with the notion of commercializing it. Around the same time, while Ken was using a home teletype (to connect to remote mainframes), he discovered a program, ADVENT (Crowther/Woods Adventure).

You are standing at the end of a road before a small brick building. Around you is a forest. A small stream flows out of the building and down a gully.

From the 1989 La Aventura Original version.

After some struggle getting it to work, he came across GO BUILDING.

You are inside a building, a well house for a large spring.
There are some keys on the ground here.
There is a shiny brass lamp nearby.
There is food here.
There is a bottle of water here.

He showed it off to Roberta.

This was getting very interesting. Roberta was nearby in the kitchen, so I called her over to the computer. She read over my shoulder and then pushed me aside. She wanted to try. I was not happy! I had just gotten rolling and she took away my toy.

According to Ken, she started “ignoring the world around her”; quoting Roberta:

I began playing it, became obsessed with it, had to play it, had to solve it, did and then decided that I could design my own game after playing it.

— From a 2024 interview on The Retro Adventurers

Roberta wanted to keep going, using the Apple II; she got a hold of some Scott Adams games as well as the otherwise-obscure Journey by Steve Baker; the latter has the feature of “hang yourself by your own rope” style comedy deaths which strongly resemble the ones that would become a signature of Sierra games.

Part of the map of Journey. At the alley behind a police station you need to open a manhole to get into some sewers, but it’s possible to loop back around and land in the police station itself. Escaping through a window, you die by falling in a manhole that some fool adventurer had accidentally left open.

She worked out a game of her own on the kitchen table and set-up a date to reveal her creation; according to Ken:

She tried to show me what she was working on a few times but I was busy and never really focused on it. I was keeping busy working on my compiler in addition to working both a full-time and several part-time jobs.

And then, one Saturday night, our lives took a dramatic turn when Roberta said she wanted to take me to dinner and had a surprise for me. I had no idea what the surprise could be. We made reservations at a fancy steakhouse (The Plank House) and arranged a babysitter.

Whatever it was she wanted, it seemed to be important to Roberta.

At dinner, Roberta laid out her idea for an Adventure Game of her own. Roberta was envisioning a game, to be called Mystery House, which would be loosely derived from a combination of Agatha Christie’s novel, “And Then There Were None” and the board game “Clue.” In Mystery House there would be eight people, locked in a house, and murdered one by one. As Roberta was describing the killings, I was trying to hide under the table. Roberta was using words that are not typical during a romantic dinner, like: “kill,” “murder,” “gun,” “knife,” “blood,” and “strangle.” The couple at the table next to us was overhearing pieces of the conversation and could see Roberta across the table animatedly and loudly saying things like, “Wouldn’t it be great if I could give him an icepick in the eye?”

Continuing the conversation at home, Ken wondered if graphics would be possible. This was non-trivial; while Atlantean Odyssey had full graphics the year before, these were “character graphics” on a TRS-80 (and the game was the kind sold in baggies in a single store so nobody had heard of it yet besides). Roberta thought it would be “fun to try” and Ken decided to take a break from his compiler project for “a few days” to see what he could make.

Roberta started drawing pictures; in the meantime Ken tried to devise a way to store graphics on a single disk. Visiting a computer store, he came across the Versawriter.

I have a timestamp cued up to a demonstration of the device on video (including unboxing from the original packaging)!

(As pointed out in the video, Apple had their own more-capable art tablet including a pen, but the Versawriter was half the price, and Ken was still unsure how much video games were going to sell.)

The Versawriter, by default, stored “medium” and “high-res” pictures in a pixel-based format; as the manual states, a standard diskette will store 10 high-res pictures. This is on a disk with only pictures, no program! The format was too large for the purposes of an adventure game, so Ken Williams designed a setup to store images in “vector” format instead, specifying points and lines that would essentially re-create the process of drawing a picture every time it showed up on screen.

Ken wanted the process to allow “multi-tasking”, that is, he wanted the game code to be a separate entity from the program code so that Roberta could work on the game separate from Ken’s work on the program. The program was initially written on paper and typed in as a combination of a light “database” format (VERB 1, for instance, was GO/ENTER/RUN/EXIT/LEAVE/WALK) and a message file which was simply a list of text strings. This point is important and will come up later.

Ken still thought the Fortran compiler would be the way to fortune. While visiting Rainbow Computing in Northridge and hyping his product, he also showed a demo of Mystery House in progress.

Gene Sprouse in 1980. He was one of the owners of Rainbow Computing and was present at the Mystery House demo. He’s shown here giving a prize here to young Harvey Shapiro who won a Softalk contest (source).

It was a showstopper. Everyone in the store gathered around the computer and watched. They all wanted to type. I didn’t want them anywhere near the computer because I knew how fragile the game was. Type the wrong thing and the game would crash. Unfortunately, I couldn’t hold people back. Everyone wanted to try typing into the game.

Prior to this, he considered the project a “distraction”, but he realized now he had something much bigger. He tried shopping the product around for distribution; Programma (publishers of the original version of Goblins) offered a 25% royalty with an estimate of $9000 over six months, which was more than double the amount the Fortran compiler was projected to earn. He also tried selling the game direct to Apple, but after sending a copy he got no reply after a month (they did eventually respond with interest, but only a year later).

Ken and Roberta decided to first sell the game on their own, and go to Programma if it didn’t work.

This involved both shoe leather hustle, getting the product (baggie, one sheet, disk) hanging in stores, and print advertising. John Williams (Ken’s younger brother) was at school in Illinois and was asked to show the game around (while having essentially no computer background at all). Quoting him writing in 1990:

The product was, as those familiar with the story know, Mystery House. I examined the package as soon as I got it, and it claimed that what I would find inside was a computer game.

To be honest, this surprised me. Ken didn’t have a fun bone in his body back then (he was a chronic workaholic). I’d have expected it to be a database or a compiler (whatever those were). Anyway, I took it to the Computerland in Downers Grove, Illinois the next day.

Continuing the story from a different retelling:

I arrived on a Saturday to find the store full of people, and the retailer was a bit irked because this was a big sales day for his little store, but [he] decided to help me out anyway. He pulled the diskette out of the baggie and helped me boot it up, and what appeared on-screen was a game called Mystery House. I had seen text-based adventures and in fact had spent a summer playing them on a mainframe terminal with Ken and Roberta a few summers before, so I quickly got the hang of how to play the game.

I drew an immediate crowd around the small green screen. Almost as an afterthought, I told the retailer I had some copies, and would he be interested in selling them. Before I left that day, we had sold all ten copies at about $25 a copy, and I had gotten through about 10% of the game. After I discovered that retailers liked what Ken had to offer, I made it a habit to visit computer stores as often as I could. In fact, over the next months I pinballed everywhere I could reach, like Wisconsin and Indiana, and that summer I started south and didn’t stop until I hit ocean, then went west and got as far as Denver. Before the summer was over, I’d hit eleven states.

For print advertising, they dropped an ad in MICRO magazine, their May 1980 issue…

…and included were two games written by a friend, Trapshoot and Skeetshoot (the friend is credited as “Kieth Yilt” on Trapshoot and “Kieth Wild” on Skeetshoot; the games are insanely rare and only one authentic copy of Trapshoot is known to exist).

Their phone started ringing constantly; they made $11,000 in May. For the next issue of MICRO, they reprinted the same ad, and made roughly double. For the issue after, they printed a new ad:

In addition to starting to sell the graphical tools Ken developed to help make Mystery House, the ad has one important addition: French
version available upon request
.

And now we finally get to the protagonist of today’s story, Tom Nalevanko.

Tom Nalevanko in 1991. Source.

Nalevanko grew up in the Pittsburgh area and got a Bachelors in Mathematics in 1969, followed by a Masters in mechanical engineering from Penn State. He followed this with moving to Los Angeles to work at Hughes on a fellowship, where simultaneously getting yet another degree (a master’s in engineering) from UCLA. He stayed in Los Angeles until 1974 before going to Paris, where he lived and worked for five years, still working for Hughes. I haven’t been able to find out exactly what project he worked on in Europe, but my guess would be (given his career afterwards) he was working with NATO to coordinate with satellite information. (By this time, NATO’s system was using the Hughes H5118ME computer, each with a luxurious 1 megabyte of memory, and each with a cost of $300k to $400k.)

After this, he went back to the Los Angeles area to form a computer store, Malibu Computing. Here’s an ad from Micro December 1980, and there’s an important item on the bottom:

Zooming in a little:

SIVEA was one of the big computer stores in Paris at this time. By 1984, SIVEA had three locations in Paris, as well as stores in Lille, Nantes, Bordeaux, Cannes, Rouen, Lyon, Montpellier, and Nice.

Nalevanko kept his ties with Europe, including in his later companies. He founded Funsoft in 1982 (with arcade-style games like Flak: The Ultimate Flight Experience and Snokie), but got into financial difficulties (“our bank account was down to $100”) but knew one of the Apple people (Alain Rossman) from his time in Paris; he reached out and got development tools for the Macintosh early, switching his company name to Mainstay with more a focus on programming and utility software.

We were interested in doing serious software, and the Mac seemed to be the second serious rebirth of the personal computer. The IBM PC — I didn’t believe in it. At the time we had one full-time programmer, Yves Lempereur from Belgium, and he didn’t want to work on the IBM PC either.

Mainstay kept a development group in Brussels, which kept up by e-mail and “large phone bills”.

We have a product marketing manager there, and we all attend the major Mac trade shows. Also we do cross-localization — U.S. products are localized for Europe in Belgium. In Japan our distributor does the localization.

Returning back to the main product at hand, Mystery House, Nalevanko must have encountered it quite early (very plausible running a computer store in the LA area); on his own initiative he contacted Ken Williams. From my own correspondence with Ken:

He wrote to me. That said, I don’t remember how he would have written to me in the days before email — so, maybe he telephoned me, or found me at a computer show. I don’t remember, but I wouldn’t have contacted him.

Ken did not provide source code, and he thinks the translation was done even before he got contacted. He would have needed the product essentially a month after product release to get it in the advertising in time. Pyramid of Doom had a similar genesis where the lawyer Alvin Files deconstructed the Scott Adams format on his own and sent a finished game; just this was on a much tighter time-table.

The major messages of the game are all in a TXT file and could be edited “straight”.

C’EST TROP HAUT
OK
C’EST SAM, LE MECANICIEN. ON L’A FRAPPE SUR LA TETE AVEC UN OBJET ARRONDI.
C’EST TROP LOURD.
TOUTES LES FENETRES SONT BOUCHEES SAUF CELLE DE GRENIER.
VOUS VOUS TROUVEZ DANS LE JARDIN A L’ARRIERE DE LA MAISON.
IL VA FAIRE NUIT BIENTOT.
VOUS VOUS TROUVEZ DANS LE JARDIN A COTE DE LA MAISON. VOUS POUVEZ SUIVRE LA CLOTURE VERS LE SUD.

The “database” section is a little trickier; while no English terms were removed (so you can still refer to things by the English names) French synonyms were added; for example, according to the paper Inspecting the Mystery House, the NOTE from early in the game can also be called a LETTRE or a PAPIER. That same paper also claims

Different assembly source code fragments were captured on this disk image.

so that “Nalevanko must have had access to Mystery House’s source code to do his work” but … apparently not? He was a programmer used to fairly low-level code (see: Hughes computers) and with enough determination it would still be possible to tweak assembly code; we saw a similar high-wire act recently with Madhouse which was a straightforward “mod” of TRS-80 machine code to create a brand-new game.

However the work was done, it was an official port, and it did make its way over to French-speaking countries. Hugo Labrande located ads in France, Belgium, and Quebec; the earliest is from December 1980 by (who else) SIVEA, back when they only had one location in Paris.

Notice this also has the Malibu Microcomputing checkers program.

There’s an opening splash screen with color…

…but otherwise everything is black and white, like the original game.

Unfortunately (?) I remember the game too well to tackle it quite “from scratch” but I did attempt to replay it through. I’m going to switch to screenshot-with-commentary style with focus more on the translation than the original design (you can read my posts from 2017 for my original playthrough). One thing to note off the bat is that translation from English to French tends to increase the length of text; the translation service I just linked estimates 20-25% expansion, and another one also estimates 20% for English-to-French.

The original: YOU ARE IN THE FRONT YARD OF A LARGE ABANDONED VICTORIAN HOUSE. STONE STEPS LEAD UP TO A WIDE PORCH. The translation just refers to an “old English house” (rather than “large abandoned Victorian house”) and stone steps leading to a door (without mentioning a “wide porch”). I suspect this is already an instance where the translator was running out of text characters (since he was doing one-for-one swaps in the message file).

The original here is: YOU ARE ON THE PORCH. STONE STEPS LEAD DOWN TO THE FRONT YARD. The French has the player under (SOUS) the porch. The word “porche” can refer to a covered entrance, which is the reason for the confusion (in English, that’d imply you were under the floorboards). Note that the “WELCOME” is still in English — no graphics are changed in the game — and there’s a double period mark.

“NOTE” in English. You can refer to most things in the game in English, but the hack job on the parser meant a few things broke down.

The game displays a translation alongside the picture of the English text. Even if there was the time/ability to redo images, I’m not sure it would have been a good choice; if I was playing a game investigating a French manor with French texts lying around, I’d rather have the translation alongside to maintain the atmosphere. Also, FINDERS-KEEPERS was still being drawn when I took this screenshot.

This is where my first major issue of the game happened. This is west of the start. You are supposed to nab some MATCHES, a PITCHER, a BUTTERKNIFE; then you turn the sink on and fill the pitcher with water. The problem is I couldn’t turn the water on, and checking walkthroughs, they used WATER ON which isn’t understood.

I finally came across OUVRIR working. OPEN WATER does not work in the original. I was worried for a while the crack had broken the game, but I suspect it’s just the verb list being messed up slightly via the hacking needed to get the game to work. “ON” is in the data file but it must have been detached.

With the water in the pitcher, you can survive lighting a candle, starting a fire, and accidentally making a hole in the exact spot there’s a key. This is still one of the most miraculous coincidences in any text adventure I have played.

Original: YOU ARE IN A SMALL FENCED CEMETARY. THERE ARE SIX NEWLY DUG GRAVES. Essentially exactly the same in French. Not every text needed modification. The spelling mistake is in the original.

Note in the library, again with the mixed English/French.

One of the bodies scattered through the house. Roberta Williams clearly had the most fun drawing these. I wish there was a better plot moment where the player is away for long enough for the bodies to all “teleport” in place without it feeling magic.

This needs to be referred to as a “SLEDGEHAMMER” if you’re using English, “HAMMER” doesn’t work for some reason even though it does in the original. In the data file, it lists SLEDGEHA MARTEAU MASSE; possibly one of the English words was removed because of space restrictions, possibly it was by accident.

In English, this needs to be a TRUNK rather than a CHEST (which is allowed in the original). In the data file, it is written as TRUNK TRONC MALLE TROMPE. That’s plenty of synonyms in French; I doubt many people ran into an issue. (Except: two of those are the wrong kind of trunk!)

You’re supposed to USE BUTTERKNIFE in English but that got removed, I used WITH BUTTERKNIFE instead. Pushing the button behind the picture reveals a secret exit down to the basement.

YOU ARE LOOKING THROUGH THE ATTIC WINDOW. YOU SEE A TRAPDOOR IN THE ATTIC CEILING. Again extremely close to the French. Roberta Williams used a lot of straightforward wording which helped make it easier for the translation to match.

DAISY EST MORTE is somehow more satisfying than DAISY IS NOW DEAD (original) for me.

Finding the treasure in the basement. The BRIQUE is exposed by removing the algae. Note that you’re supposed to GET BRICK after but the only English word that works is BRICKS. Again, I doubt many people discovered this at the time (I used BRIQUE, I only found out there was an English possibility at all going over the data table later).

Original: CONGRATULATIONS YOU HAVE BEATEN ADVENTURE AND ARE DECLARED A GURU WIZARD. The French drops the wizard part: “you are hereby declared a Mystery House guru”.

Again, it helped that the wording of the game was mostly straightforward so literal translations were fairly common, despite the character expansion issue. While a couple English words were removed, having them present in the first place was more like an extra feature of the game; I thought the sprinkling of French synonyms was plentiful enough, and only the sink faucet caused me trouble. (It’s trouble in English too, to be fair.) There’s still all the issues the original had (the hammer I originally thought was some boards lying around, for instance) but this ended up being better than I expected a file-hacking job to be.

As far as I can tell, this is the first “official” (sold in stores) translation of an adventure game. Bilingual Adventure was an “unofficial” conversion (no endorsement by Crowther/Woods). I don’t have enough understanding of the landscape to claim it’s the first official translation ever; for example, I’m unclear if the Spanish version of Kingdom (1979) in Creative Computing ever made it to an official package, and there were other genres besides where a translation may have happened and I just don’t know about it.

This game had some notice from French teachers, along with Bilingual Adventure. They had issue with the fact the games gleefully ignore many word endings because of the words being cut off in the parser.

In both games some grammatically incorrect sentences are accepted without hesitation or explanation.

It’s funny to think about a parser that tries to be more picky with the player just because of slight phrasing issues when what was said was still clearly understood! Besides this they did have less objection to the French itself.

It was my impression that the French of Mystery House was considerably better than that of La Grande Adventure, though reviewers found things to quarrel with in both programs.

At the time I wrote about it, I claimed the parser was the worst I had ever seen. Clearly I needed the Bart Simpson meme (“worst day of your life so far“) because I eventually came across parsers much, much worse; the all-time champion might be Deathship.

Posted March 17, 2026 by Jason Dyer in Interactive Fiction, Video Games

Tagged with