Archive for February 2021

Adventure 448: The Shape of a God   7 comments

I’ve gotten through all the new material and found all the new treasures (all six of them). The ending is apparently unchanged (and I’ve, uh, seen it before a few times) so I skipped getting to that. Special thanks to Arthur O’Dwyer who came up with a full walkthrough that I needed to refer to multiple times.

Just to clarify from my last post, the years ’78, ’79, ’80, and ’82 are almost certainly graduation years. So the initial crew of four at Brown University (Dave Wallace, Dave Nebiker, Eric Albert, Les Wu) did their work in April 1978, and Eric Swenson (“EJS@MC”) converted the game for the MIT system a year later.

April 1978 is extremely early; there were no adventures for home computers as of yet, the first coming out in summer of that year (a conversion of Adventure for Heathkit). Adventureland and Pirate Adventure came later. The authors had Zork to refer to, but other than than that they almost certainly hadn’t seen anyone else’s efforts (like Mystery Mansion, Wander, or Acheton) so this is in the earliest depths of adventure gaming, where people were making it up as they went.

The immortal bird and snake fight, which I’ve now seen on loop across many iterations of Adventure, including Crowther’s original. Even this scene has had additions — in particular Don Woods in his “version 2” Adventure put a scene where you can bring the bird outside to a forest — but it generally has been left untouched. Picture from the AMC Halt and Catch Fire version of Adventure.

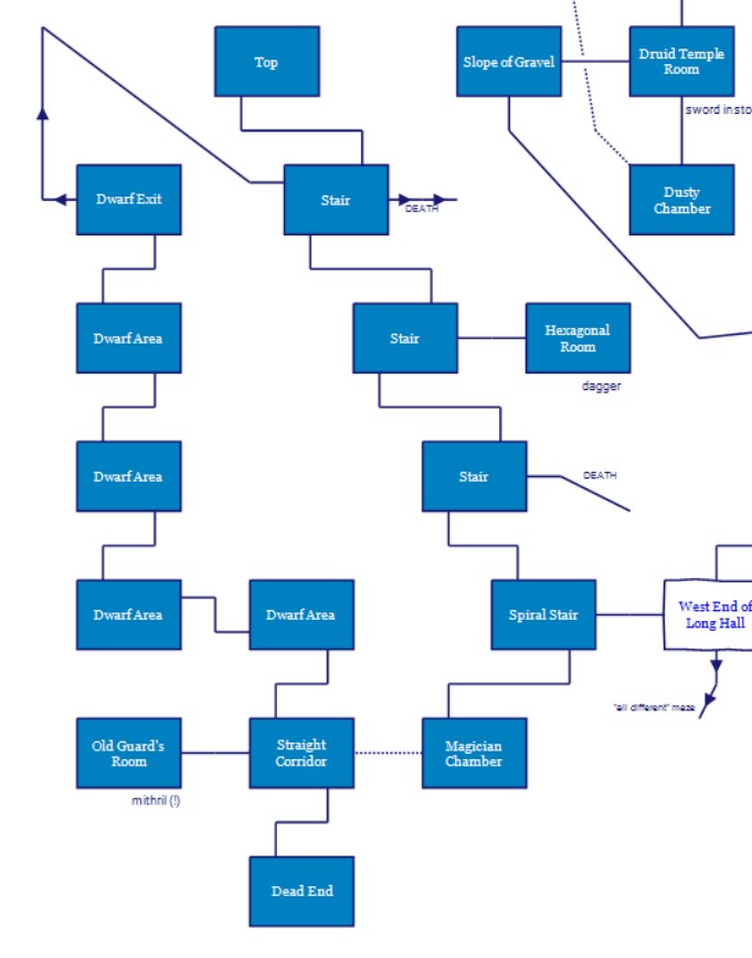
When I approach one of these games, I always started with my Trizbort file of 350-point Adventure, assuming it gets used as a base, and then run through the map marking as I go which rooms have been checked. Once I start to hit new geography I add new rooms with a special color so I know they weren’t part of the original map.

I found the Throne Room last time, but I had the bad luck of finding the last extra rooms right at the end of my survey. I had been starting to think the Throne Room was the entrance to all the new material, but no: the new stuff is shuffled up next to the entrances to the mazes (all alike and all different).

Some tweaks are minor; the silver bars got moved to a new room, the pirate lair got moved slightly for some reason. The essential “main attractions” are a wizard tower and a druid temple. They are essentially independent of the main game, with one exception.

Here is how the wizard tower opens:

You’re on a spiral staircase lit by torches with an eastern door.

The game uses Adventure’s unfortunate feature of “probabilistic exits” to make the geography messy here. If you go up one floor, going east kills you

You enter a thick, cold, gray mist. You seem to be falling forever and the light slowly fades away.

If you go up twice (without interference from the random number generator) and east, you can find a dagger

You’re in a small hexagonal room with a single door in the west wall.

There is a short ornate dagger here.

but in all likelihood you’ll hit a few “loops” that make the staircase seem endless, and if you aren’t being careful, kill yourself as shown above. This has been a source of endless suffering for me in the past (see especially the “secret exit” room from a maze in Adventure 500) but at least here it was thematic — I totally expect a wizard tower to have weird, TARDIS-like geographical oddities going for it.

Incidentally, going one room up again — with an identical staircase room — and trying to go east leads to death

A hoard of angry dwarves charges through the door as soon as you open it. They are brandishing all manner of weapon and you get crushed in their rush downstairs.

but we can get in there from a different direction. Still, the preponderance of confusion and deathtraps feels slightly off from 350-point Adventure.

There’s something higher if you keep going up but you need an item first to reach the top, which you can find from the magician himself, who you’ll find by going down rather than up.

You’re in the Magician’s Chamber, a large pentagonal room with a spiral staircase leading up from the center of the room.

The magician’s staff is leaning against the wall.

The Magician is here gesturing frantically in front of the elven door.

There is a massive stone Elven door set into the western wall. The surface of the door is covered with indecipherable runes.

Just like the dwarves, violence is the answer to this one.

THROW DAGGER

Your dagger strikes the Magician, who stumbles back in astonishment and vanishes in a cloud of orange smoke.

It maybe should have occurred to me I just killed a Gandalf-analogue, frustrated at trying to get an elven door open, because the next step is the magic word FRIEND. The source code has the text “Speak, friend, to enter” but I wasn’t able to get it to appear; READ DOOR or READ RUNES don’t work.

(The famous door showed up a year later in a game set in actual-Tolkien-verse, Ringen, although in that game you had to nerd out and use the Elvish version of the word.)

SAY FRIEND

You’re in a long straight corridor ending in a massive slab of stone to the east. To the west a slightly smaller corridor continues while there is a passage leading up to the northwest and another leading down to the southwest.

Nearby you can get a “gleaming coat of Mithril chain mail” which you can’t wear (“The mithril mail is a small size, even for dwarves. You don’t stand chance of getting it on yourself.”) and explore some more Tolkien-fan-fiction room descriptions, before finally arriving back in the magic spiral staircase.

You’re in the Dwarves Great Hall where in the past were held great feasts and displayed the most beautiful of their craft. Now the hall look as if a great battle had been waged here. All the smaller passages leading out have been blocked intentionally. The only exits are wide staircases leading down to the west and up to the east.

Once you’re holding the wizard staff (which you can scoop up after killing the magician) you’re also able to get out of the loop in the spiral stair to make it to the top of the tower.

You’re in the magician’s tower, a small cluttered room filled with all manner of strange artifacts, the purpose of which cannot be kenned immediately. The walls of the chamber are themselves cloaked in shadows which seem to move of their own accord. There is one small window in the wall but it is far over your head and lets in a minimum of light. Torches set in the wall across from the window supplement the meager light but the entire room seems to disapprove of light and gloom clings to all the corners. In the center of the room a spiral staircase descends into to the lower levels of the cave.

There is a dusty old broom lying on the ground.

There is a large map on the wall.

There is an unadorned gold ring on a hook on the wall!

The Magician’s Book of Spells is here.

READ MAP

The map shows a small complex of rooms connected to the throne
room by a passage beneath the throne.

READ BOOK

The book seems to be a big book of fairy tales. This particular tale concerns an adventurer wandering around in a cave.

The ring counts as a treasure and “being royal”. The ring and the crown from last time are useful for a scene elsewhere; one outside of the wizard tower, but only a few steps away.

You are at a crossover of a high N/S passage and a low E/W one. You are in a slightly sloping N/S passage which seems to fall off sharply not too far to the North. There is a ONE WAY sign pointing in that direction.

The new passage (heading north) leads down to a druid temple.

You are in a large chamber decorated like an ancient Druid temple continuing to the west with passages leading off to the north and south. A large stone dominates the center of the room.

The sword is firmly imbedded in the stone!

I needed to check the walkthrough here; GET SWORD just says “You can’t be serious!” and you have to PULL SWORD. You need to be sufficiently royal (wearing both crown and ring) otherwise you get this:

PULL

TUG! GROAN! It seems to be stuck. Shall I keep pulling?

YES

Oh Dear! It seems I pulled a little too hard. The sword has shattered into many tiny pieces.

At least it asks before you step into your own softlock? If things go well, you get a treasure instead. (No, you can’t fight stuff with the sword.)

PULL

Voila! The sword has slid effortlessly out of the stone.

There’s a small area nearby where you can SWEEP with the broom from the wizard tower in hand to find a secret area.

The passage leads northeast and northwest.

There is a large piece of crystal here carved to the shape of a God!

If you have the crown and ring, you can escape and take a secret passage back to the Throne Room.

There is one more secret treasure; the broom is useful elsewhere. If you have your Adventure map memorized, you might know where it goes:

You are in a large room full of dusty rocks. There is a big hole in the floor. There are cracks everywhere, and a passage leading east.

SWEEP

Your sweeping stirs up the dust and reveals a piece of paper on the ground.

GET PAPER

OK.

READ PAPER

“Congratulations. Due to your extraordinary abilities as an adventurer, you have won a full four-year scholarship to the College of your choice — limited to Cambridge Massachusetts. Sorry, but Harvard excluded. Void where prohibited by law.”

The code is structured such that Arthur O’Dwyer and Nathanael Culver suspect changing the diploma from Brown to MIT is the only extra change when EJS@MC converted the Brown game to the MIT system.

I very much appreciate that this piece of early history got unearthed — even relative to other “mods” of Adventure this is quite early, only beaten by Adventure 366 (which only tweaked the game in a minor way) and possibly Crystal Cave (which is more like an entirely new game based on the Adventure base game, and where I’m still very uncertain on the dating).

The broom in particular applying both to the self-contained world of the expanded universe and making a new use for an old location was quite delightful. I think the randomizer was perhaps too heavily abused in the wizard tower, but at least there was a plot reason for it. Just to get very specific at the code level (referring to O’Dwyer’s work again), here is the spot on the stairs next to the dagger.

East goes to the dagger room.

Down goes two steps down with probability 60%, one step up with probability 15%, and loops to the room the player is already in with probability 25%.

Up goes one step up with probability 60%, two steps down with probability 15%, and loops to itself with probability 25%.

Just dropping a few items as reference alleviates the problem here, but it’s still a bit unnerving to play through.

One final update to mention: Adventure 448 is now enshrined within Nathanael Culver’s list of Adventure variants, which means it … exists for real, I suppose?

Posted February 26, 2021 by Jason Dyer in Interactive Fiction

Tagged with

Adventure 448 (1978-1979)   14 comments

Adventure 448 is a variant of Adventure that isn’t listed (as of this writing) on Nathanael Culver’s giant list of variants, nor does it appear anywhere in the rec.games.int-fiction archives. As far as I can tell it simply has been dematerialized from history until very recently. I came across it in rather a strange manner —

Last year, early source code for Zork (circa 1977) was unearthed from MIT archives and put up at Github. This later became playable via a telnet link, which I tried out, but didn’t dive into deeply (I will eventually write about 1977 Zork more in depth, but it hasn’t been a priority).

Unrelatedly, Aaron Reed has recently embarked on a “50 Years of Text Games” series, writing about one text game each week; in 1977 he covered Zork. As part of that he mentioned being able to play Zork online, linking to Andrew Plotkin’s page.

Out of curiosity, I tried the link which included these instructions:

You can try the ITS environment online! Telnet to its.pdp10.se, port 10003 (telnet its.pdp10.se 10003). When it says “Connected…”, hit ctrl-Z. Then type :login yourname. (Any name will work.) Then type :zork to play. :advent is also available; that’s the original Crowther version. You can also try :games;adv350 and :games;adv448.

This boggled me for a second — I wasn’t looking at Zork, but rather the last statement, about adv448. I’d never heard of such a thing, and after checking all my sources, nobody else had either. I consulted with Lars Brinkhoff (one of the main people behind the MIT archive finds) and he said someone else had added adv448 to the PDP emulator that Zork was on, and he gave the credits from the source code:

C Modified for the Brown University system, April 1978
C Dave Wallace ’78
C Dave Nebiker ’79
C Eric Albert ’80
C LES WU ’82 (ALSO MADE CONVERSIONS FOR A NBS-10)
C Modified for the ITS system, July 1979 by EJS@MC

The actual game itself doesn’t list any of the names, but just states “Additional features added at Brown University.”

For most mainframe games with a long time span, the vast majority of the work was done early, and the later dates involve bug fixes (like Warp, Haunt, and Battlestar). Given this game passed through at least four different pairs of hands, I’m not sure if the same metric applies; however, for mainframe games I’ve been going by “first time available to people other than the authors”. I can’t definitely say what happened here, but to be internally consistent with the other versions of Adventure I’ve written about I’ll be shelving it on my big All the Adventures list as 1978.

ADD: Arthur O’Dwyer made the point that the years ’79, ’80’ and ’82 are probably graduation years, so that means it was done all in one go at Brown in 1978, with the “modified for the ITS system” happening a year later in 1979. That makes sense to me (and otherwise the sequence listed is a bit mystifying) so I changed the title to be just 1978-1979.

I knew I had to make this game priority on my queue, not just due to the mysterious circumstances of it being unearthed, but due to the generally ephemeral nature of telnet servers (although I hope the Zork one stays up a long time!)

While I’ll need to do another test run, it looks like nothing outside is changed, but the famous building is slightly different.

You are inside a building, a well house for a large spring.
There are some keys on the ground here.

There is food here.

There is a bottle of water here.

I didn’t make a typo: there is no lamp! The game forces you to use the iconic grate before reaching the lamp.

You are in a 20-foot depression floored with bare dirt. Set into the dirt is a strong steel grate mounted in concrete. A dry streambed leads into the depression.

The grate is locked.

unlock grate

The grate is now unlocked.

GO DOWN

You are in a small chamber beneath a 3×3 steel grate to the surface.
A low crawl over cobbles leads inward to the west.
There is a shiny brass lamp nearby.

I find this an interesting change, and not one I’ve quite seen before. Other versions allow skipping unlocking the grate altogether and blazing through with already-known magic words, but here the authors wanted to force one particular narrative.

That means in Adventure 448 there should be a lamp in this picture. Detail from map by Dennis Donovan.

I haven’t checked far enough to see all the differences, and assess if the changes are major or minor, but here’s the room north of the Hall of the Mountain King.

You’re in the throne room where the walls are covered with large brightly painted murals of Colossal Cave and the lands surrounding it. In the center of the room is a large throne on a raised dias. To the south can be seen the entrance to a large hall while a low passage exits to the north heading slightly downwards.

There is an old crown sitting on the throne!

The resemblance is strong enough I’m wondering if there’s some relation to David Long’s Adventure 501

You are on the east side of the throne room. On the arm of the throne has been hung a sign which reads “Gone for the day: visiting sick snake. –M.K”
An ancient crown of elvin kings lies here!

but I’ll need to get in deeper to tell. My suspicion is this is just coincidence caused by the fact that the named “Mountain King” strongly hints to writers who want to extend the game that it would be appropriate to insert something royal nearby.

Posted February 21, 2021 by Jason Dyer in Interactive Fiction

Tagged with

Palace in Thunderland: Finished!   10 comments

250 out of 250. One of my jokes turned out to be prophecy. This won’t make much sense without reading the prior posts first. Complete spoilers follow.

I had gotten killed by the Queen of Hearts while playing her game of croquet.

I had noticed that the nearby red and black cards seemed slightly discontented, and also, based on this clue

THE SWORD SINGS IN A COLURATURA SOPRANO VOICE, “WHO WILL TELL THE QUEEN HOW REVOLTING WE ALL ARE?”

I had made a joke the command was to >LEAD REVOLUTION. I was, in fact, quite close.

The odd thing about the above is this won’t work unless you have the flamingo and hedgehog. I suppose the narrative explanation is that the peasants aren’t really paying attention to you until you are set for a game of croquet. At least I solved it, and there is a second clue:

…MOOD TLOVER, WIDER THAN A MILE…

(read the first part backwards)

With that resolved, I realized I still wasn’t getting anywhere without finally working out the power outage issue. If you wait until after the lights go out there’s a “busted fuse” but I didn’t have any luck replacing it; Voltgloss provided some handy hints which led me to the suspiciously empty Arboretum. (I mean, in a lot of 1981 games it wouldn’t be suspicious, but this is a game where nearly everything gets used somewhere.)

THE SWORD SINGS, “EVERY TIME IT RAINS, IT RAINS PENNIES FROM HEAVEN….

For some reason I had failed to EXAMINE POOL and find out the light was too bright to see in the pool. The key was to wait until the lights go out entirely, then use the flashlight.

The goal then is to take the penny down and use it as a fuse. (A Google search for “use penny as fuse” attests to this being a real thing, including this strange Forbes article which uses replacing a fuse with a copper penny as an analogy for businesses on economic life support.) Unfortunately, the flashlight doesn’t quite have enough life left to make the full trip.

Not quite far enough!

I had fortunately had in mind a previous scene with a dormouse which I already wrote about, but let me jog your memory with a screenshot.

The Great Hall with the grandfather clock happens to be close enough to reach with an active flashlight (just west, southwest, then south) so I tried it and had the exact same message as before appear. However, secretly, this extended the flashlight life.

This was enough to make it all the way to where I could insert the penny and get the lights back on. Phew. This is incidentally the only timed event in the game, and you can play at your leisure after, but note in the process of rushing it’s possible to solve a puzzle with an unfortunate shortcut.

It was a shortcut I was suspicious of; it was back with the Jabberwocky where it was trivial to use the sword to kill it. That was the wrong move. The “pink hairnet” I had made last time can be used to catch the critter, which makes me sad, because I had tried to THROW HAIRNET there already and the right syntax is instead CATCH JABBERWOCKY.

Grr, right solution, wrong verb. At least another singing sword hint does signal the intent quite strongly:

TUM TUM TUM TUM
CATCHA BEASTIE WITH A SEINE, WOVEN STRANDS THAT FIT THE BRAIN…
TUM TUM TUM TUM…

Part of the catch to all this is THROW is mapped as a synonym for DROP. With that decision made, there’s a design dilemma, because the author has to either

a.) ignore a perfectly reasonable way to phrase an action

b.) cause a verb which normally behaves one way to switch behaviors in a special circumstance

I’d say b.) is clearly the lesser of the two evils, but it genuinely has been confusing in some games for the Project where a verb takes special dimension and meaning in one circumstance where it takes an entirely different one elsewhere. For example, the HAIRLOOM I utilized last time only worked with USE HAIRLOOM, but the game otherwise acts like it doesn’t even understand what you are talking about with the verb USE (often in text games, this means “please be more specific”).

Anyway, with that resolved, it wasn’t too hard to work out what to do next, as there were very few unresolved problems. Time to unleash the power of a horrible beast on some infant children.

I’m sure they’ll be fine.

With this, I nearly had all the treasures. (I skipped talking about opening an oyster — it’s another “you can blow an item too early” situation — you just need to keep the pink prybar before making a flamingo out of it and OPEN OYSTER to get some pearls.)

GOLD RECORD
PEARLS
CHATEAU LAFEET
ERMINE ROBE
JEWELED SCEPTRE
PLATINUM CROWN
FAMILY HAIRLOOM

I was clearly missing just one, but at a loss as to where and here I confess to blowing through an entire set of Voltgloss’s carefully-constructed clues all the way to the end. Yet another singing sword clue shows up:

THE SWORD WHINES, “I SAY, INSPECTOR CLOUSEAU! THERE’S TREASURE TO BE HAD BUT THE CHABLIS HAS GONE BAD!”

You can SAY INSPECTOR at the wine cellar downstairs to cause a “PINK PANTHER DIAMOND” to appear. Bah. It’s sort of cryptic crossword style, where you’re supposed to omit the “I” from the “I say” and just take “SAY INSPECTOR CLOSEAU” as instructions.

I mean, this puzzle is in line with many of the others, like leading the peasants to revolt, but somehow I still found it totally arbitrary. At least the “seebone” puzzle had the clue in the location it was used, and the clue essentially gives exact directions if you read it correctly. Here, while I understand what’s going on at an intellectual level, this felt like a random kick at the player for fun.

Nevermind, all eight treasures found and safely stowed where the game explicitly says to:

Going up you can see peasants below asking WEAR IS THE RULER?? I had some clothing loot (crown and sceptre) which seemed sufficiently royal.

Oops, not quite. The “ermine robe” is also royal (and I remembered being wearable).

I still hadn’t used one singing sword clue, where it sang “SHAKE, RATTLE, AND ROLL”.

>SHAKE
THERE’S A CROWD OF PEASANTS BELOW WAVING AT YOU, JUMPING AROUND,
AND SHOUTING, “ONE, TWO, THREE, FOUR, COME ON DOWN AND GET SOME MORE!”

This is just indicating you can go back to the start and collect big winner kudos.

This is going to make it my “personal enjoyment” list for 1981 but not my general recommendations. It has been a sort of game I’ve been lacking for a while: dropping the “maze” nonsense, making a compact map, and leveraging the era’s comfort with dead-end puzzle solutions and slightly obtuse hints to make a raw puzzlefest that was, for the most part, fair. It’s something that I know has been in the technical capabilities of the computers in question — even as a TRS-80 type-in — but very few had quite struck the mark, not being able to shake off the cruft of Adventure and Zork.

Also, the extra “dimension” that opened up by realizing the singing sword had unique songs was far more memorable than just a single secret door; it’s as if all the rooms in the game suddenly gained potential secret doors.

We’re not done with Dale Johnson; just like Mad Venture contained a promo for Thunderland, Thunderland contains a promo for his next game.

>READ BOOK
THE COVER IS VERY FADED. ALL I CAN MAKE OUT IS “WIS ROLL”
>OPEN BOOK
THE BOOK IS NOW OPEN.
>READ BOOK
IT READS, “LOOK FOR THE NEXT ATTRACTION, MYSTERY IN MADNESS” AT YOUR LOCAL COMPUTER STORES SOON!”

It eventually came out in 1982 under the name Madsquerade, and involves tracking down a hit man. Sounds rather different from an treasure hunt, so I’m looking forward to it.

In the meantime, I’m going to stay with treasures a bit longer, because there’s a newly unearthed game — one that nobody in the history of adventures, as far as I can find, has ever written about — to dive into next time.

Posted February 20, 2021 by Jason Dyer in Interactive Fiction

Tagged with

Palace in Thunderland: Hedgehog Croquet   10 comments

Not quite at the end, but two quick updates.

First, I figured out what the pink medicine does. It’s rather subtle, and exploits the fact the player is “looking through the eyes” of the main character as opposed to seeing them from the outside, like a standard third-person point-and-click game.

After growing the pink hair, referring back to this song the singing sword

TUM TUM TUM TUM
CATCHA BEASTIE WITH A SEINE, WOVEN STRANDS THAT FIT THE BRAIN…
TUM TUM TUM TUM…

I used the shears to cut my own hair off, then did USE HAIRLOOM to form a PINK HAIRNET. I am not sure what to do with it (you can’t even wear it).

Second, as a team of commenters figured out, the singing sword’s message of

THE SWORD CROONS IN A TERRIBLE FRENCH ACCENT, “MAY WE, MON SEWER, C’EST SEEBONE ENDEESH LOKAY SHOWN!”

while in the laundry room was a hint to “say” (“c’est”) the word “seebone” “in this location” (“endeesh lokay shown”).

This opened a secret passage going up, leading to a tower with a hedgehog. I could pick the spiky hedgehog up, and importantly, the description matched that of the queen having a hedgehog playing croquet. I had previously got a flamingo but was missing a ball: now I had both of them! So it was time to take both flamingo and improvised ball over to the queen and take her up on her offer to play croquet.

I admit I was heavily anticipating this moment — I have been whacking at the game for a while and kept wondering what the croquet game would be like. This made what happened next even more comical:

With Fortress at Times-End when I was talking about a good trap? This was a good trap. It hit the “participatory comedy” marks — it required the player to act to cause their own demise, it was possible to foresee ahead of time, and it had a long anticipation period beforehand. It is also kind of hilarious.

Unfortunately it also means I’m stumped! I’m willing at this point to accept ROT13 hints of any kind for the remaining treasures, how to handle the power outage, and how to handle the Queen.

Posted February 19, 2021 by Jason Dyer in Interactive Fiction

Tagged with

Palace in Thunderland: Pennies From Heaven   12 comments

My biggest breakthrough of late is that the singing sword is much more interesting than I originally realized.

I had previously found I could KILL JABBERWOCKY to chop it down, and I could also SING to get a special message.

THE SWORD RUNS THROUGH THE SCALES, “LA,LA,LA,LA,LA,LA,LA,LA…”

I was testing if the sword would calm down Young Tweedledee and Young Tweedledum, and got the LA,LA,LA message again. For fun I tried wandering around singing at other things, and realized many of the rooms of the game have a unique message when the singing sword is used. At least some of the messages seem to be hints for solving puzzles, and in one room singing nets a treasure!

Let me work through this area by area, starting with the basement that has the melting metal box:

Workshop:

THE SWORD SINGS, “JUST LIKE ME, I WANT TO BE…CLOSE TO YOU!”

This clearly is a reference to the carpenter in the same room wanting to be friends with the walrus.

Laundry Room:

THE SWORD CROONS IN A TERRIBLE FRENCH ACCENT, “MAY WE, MON SEWER, C’EST SEEBONE ENDEESH LOKAY SHOWN!”

I don’t know what this is. The Laundry Room is suspiciously random and empty, and this is a tight enough game that might mean something. If you speak the French with a lisp does it come out as some phrase in English?

Dusty Corridor:

THE SWORD SINGS, “DUM, DUM, DRINK TO ME ONLY WITH THINE EYES, PUSH ON, PRESS ON, FOR A BIG SURPRISE!”

This is a hint for the room adjacent, as you can move the wine rack to find a wine bottle that is a treasure.

Music Room:

MAGICALLY THE INSTRUMENTS BEGIN TO PLAY, AND THE SWORD SINGS THE PROLOGUE TO “PAGLIACCI”. THUNDEROUS APPLAUSE IS HEARD AND A GOLD RECORD DROPS AT YOUR FEET!

I maybe should have found this one earlier, eh?

Parlor:

TUM TUM TUM TUM
CATCHA BEASTIE WITH A SEINE, WOVEN STRANDS THAT FIT THE BRAIN…
TUM TUM TUM TUM…

This is in the room with the “FAMILY HAIRLOOM” and sure sounds like a specific hint for what to do with it.

Arboretum:

THE SWORD SINGS, “EVERY TIME IT RAINS, IT RAINS PENNIES FROM HEAVEN….

This has a reflecting pool and counts as “outside” the palace. I haven’t seen any rain.

Maid Quarters:

THE SWORD SINGS IN A COLURATURA SOPRANO VOICE, “WHO WILL TELL THE QUEEN HOW REVOLTING WE ALL ARE?”

Butler Quarters:

THE SWORD SINGS IN A BASSO PROFUNDO VOICE, “BOOM, BOOM, THE QUEEN MUST MEET HER DOOM!”

“How revolting we all are”, heh. >LEAD REVOLUTION

Small Hallway:

…MOOD TLOVER, WIDER THAN A MILE…

I don’t know. It’s between the Maid and Butler rooms.

Lavatory:

THE SWORD SINGS, “HONEY DON’T LET ME RUB YOU THE WRONG WAY…’CAUSE I GET THEM PINKS IN THE NIGHT.”

There’s a vial with pink medicine here. I haven’t found a use for it yet, but you can’t eat it without dying, it’s meant to be applied externally.

Pink Guest Room:

THE SWORD WHINES, “I SAY, INSPECTOR CLOUSEAU! THERE’S TREASURE TO BE HAD BUT THE CHABLIS HAS GONE BAD!”

Yellow Guest Room:

THE SWORD SINGS, “…’ROUND THE OLD OAK TREE, IT’S BEEN THREE LONG YEARS, DO YOU STILL LOVE ME…”

Blue Guest Room:

THE SWORD SINGS, “SONG SUNG BLUE EVERYONE KNOWS ONE…”

Green Guest Room:

THE SWORD SINGS, “IN THE VALLEY, HO-HO-HO, GREEN GIANT!”

The pink message (invoking the movie The Pink Panther) seems the most likely to be a hint of these, as opposed to a song reference or advertising jingle.

Guest Bathroom:

THE SWORD SINGS, “I GET MISTY…JUST HOLDING YOUR HAND!”

The walrus to match the carpenter.

Top of the Turret:

THE SWORD SINGS, “SHAKE, RATTLE AND ROLL…”

Probably a clue that the Tweedledum and Tweedledee rattle can be used as a ball in croquet, but I already suspected that.

Formal Garden:

THE SWORD SINGS, “BE PREPARED…”

This is right next to the encounter with the Queen of Hearts.

So, I still need to ponder over these and get some plan of action going. I think I’m close to the end because based on the point system there are 8 or 9 treasures to find, and I have 4 of them; at the very least I doubt there’s much more in the way of new locations, if any. I’ll try to push for a victory post next time.

One last thing: I got the dormouse to run up the clock as shown in the screenshot, which makes it dead as a dormouse. I still feel bad, though, and I haven’t had anything useful come from this scene.

Posted February 16, 2021 by Jason Dyer in Interactive Fiction

Tagged with

Palace in Thunderland: Shocked   3 comments

I’ve been mopping up a fair number of easy puzzles, but I’m still stumped by the overarching puzzle of the thunderstorm.

From an old eBay auction.

For the easy puzzles, I’ve found

a.) some jugs of strange liquid which substitute for the valuable wine, so I can bring the carpenter to the walrus without blowing one of my treasures; I’m still not sure what to do with the oysters I get as a result.

b.) a pink globe, pink drumsticks, a pink featherduster, and a pink prybar can be inserted into a MINGO MENDER to form a flamingo, who is presumably used to play croquet with the Queen of Hearts; I’m still lacking a substitute ball

c.) that I can just KILL JABBERWOCKY with the sword (I was apparently doing every verb but the right one) and the singing sword does short work of it

d.) the boots with the Jabberwocky are rubber and allow surviving the blast of thunder, but I’m still missing something in that respect.

Let me give the exact sequence:

20 turns: IT IS GETTING VERY DARK OUTSIDE!

40 turns: IT IS NOW PITCH DARK OUTSIDE!

When this happens, the “outdoor” areas — the garden and the start place — are “lit by huge floodlights”.

60 turns: A NOISY THUNDERSTORM RAGES OUTSIDE!

This is sufficient to kill an NPC: Bill, the maintenance man, who was previously fiddling with wires near a fuse box. The box is rusted shut and there’s no way that I can find at the moment to open it.

80 turns: CRAAACK! LIGHTNING HITS THE PALACE!

If you’re indoors when this happens, and you are not wearing the boots, you die. Either way, the power goes out, and the only way to see is with a flashlight, but the flashlight has a very short life (6 turns). Also, the 80-turn mark is when the metal fuse box gets entirely melted.

I’m not sure if I’m supposed to save Bill before the lightning strike somehow, or do something in between turns 60 or 80, or do something after the full strike happens. My suspicion as that the melted box is a “loss state”, but I’m lacking in gear to do much else. I can’t give the boots to Bill (unless I’m missing some verb wrangling) The only items I haven’t used are some pink medicine, two treasures (an ermine robe and a family “hairloom”), and the oysters. I also haven’t wrangled the rattle from Tweedledum and Tweedledee yet (I suspect it might be round enough for croquet but I’m uncertain based on the description), or made the dormouse happy (the dormouse wants butter, and there’s a churn, but I haven’t found a way of using it).

I do find the lightning storm fascinating in a structural way. As I said in my last post, the game starts wide-open; it feels like one of the typical “simulationist” games like Zork or Adventure, but by having a full scripted event that the player can’t control, there’s an imposed plot point overlaid the freeform puzzle-solving at the same time it is happening. This allows for having both simulationist and cinematic ideas running parallel to each other in the same game.

I’d be happier being past the puzzle, of course. I still feel like I’m making forward progress, at least.

Posted February 14, 2021 by Jason Dyer in Interactive Fiction

Tagged with

Palace in Thunderland (1981)   9 comments

It’s time to head back to the Apple II for a big, messy, puzzle-box game.

From the Museum of Computer Adventure Games.

Palace in Thunderland is the sequel to Mad Venture, advertised as coming soon inside the game itself. As a reminder, that game featured a.) collecting treasures for no particular narrative reason b.) a very tight time limit and c.) wordplay-adjacent puzzles, or at least a game where words and the objects they refer to can become detachable. The authors this time are Dale Johnson and Ken Rose instead of Dale Johnson and Christine Johnson.

Mad Venture was quite up-front about the only objective being to collect treasures in a time limit; here’s it’s a little more cryptic.

THE OBJECT OF THE GAME IS TO CORRECTLY DECIPHER THE CLUES GIVEN TO YOU AND EXECUTE THEM APPROPRIATELY.

There really are treasures marked with ! symbols and room indicating to drop the treasures here, and a score that increases as you do so; therefore the instructions might be enigmatic for nothing, but I’m guessing there might be an extra catch.

You can’t interact with the peasants; I’m not sure if they serve any purpose yet, although you can get to the top of the castle and see the same peasants milling around.

The game starts unapologetically wide open, with lots of items to grab (quickly breaking a six-item inventory limit), puzzles to consider, and perhaps most interestingly, NPCs to have minor interactions with. Example, after finding a singing sword elsewhere:

Roughly, the map is divided into a basement, a Great Hall ground floor area, an upper area at a Landing, and an outside garden.

The basement includes the jabberwocky, Bill the maintenance man (hanging out near a rusted metal box I can’t open), a carpenter who states “In vino veritas” and a wine cellar with a hidden bottle which counts as a treasure. You can make friends with the carpenter by giving over the wine bottle …

I’ll be returning to the “getting very dark” message soon.

… but that destroys a treasure. Now, Mad Venture required destroying a treasure (you could get a duplicate) so that might still be right, but I think it’s fair to say I’m not off the hook here yet. The carpenter will then follow you, and you can lead them to a walrus at the upper level who will make friends, leaving some oysters. If you haven’t figured it out yet, the Carroll references are a little more direct in this game than in Mad Venture.

The Walrus and the Carpenter
Walked on a mile or so,
And then they rested on a rock
Conveniently low:
And all the little Oysters stood
And waited in a row.

The ground floor has a white rabbit

HE SAYS, “BE SURE TO VISIT PETER’S CELLAR, WHERE THE SPECIALTY OF THE HOUSE IS A DICKORY DAQUIRI, DOC!”

and a dormouse.

“THAT STUPID RABBIT PROMISED ME BUTTER FOR THE TOAST. THERE ISN’T ANY AROUND HERE ANYHWERE!”

The upper level has a walrus (as already mentioned) and Tweedledee and Tweedledum in toddler form with a rattle. The garden has the Queen of Hearts and a possible game over.

Elsewhere there’s a “MINGO MENDER” and scattered through the map are some pink items (pink drumsticks, a pink globe, a pink prybar) which suggest they connect up to a flamingo-themed mallet, but that takes up time, and I’ve been and busy getting fried by another phenomenon: a very tight time limit.

Remember the message early about it getting dark? Quite quickly in — 60 moves, not long enough to do much significant — there’s a lightning strike.

Ow. I believe one of the first orders of business is surviving the blast? (Will the boots from the jabberwocky help, maybe?) I certainly don’t feel like I’m stuck, just I’ve got a lot of puzzle pieces I haven’t organized by shape yet.

Posted February 10, 2021 by Jason Dyer in Interactive Fiction

Tagged with

The Fortress at Times-End: In Which the Balrog Tries to Take Over the Computer   8 comments

I was near the end, and got to experience a quirky trick which I haven’t experienced for this project outside The Prisoner.

Before I get going, I need to share this screen from earlier in the game I skipped mentioning. Also, this is a fun reminder that “you” are not really there in many of the games of this era, there is a literal computer narrator who is choosing what to share.

The only thing I was missing was I could MOVE CASE and push aside the bookcase I got the sword from.

I’m unclear if the wine bottle needs to be dropped off or if you could have skipped picking it up in the first place, but if you’re holding it still when you try to go in the passage it explodes.

This eventually leads up to a closet which asks for a password.

Here is the Balrog sequence in full.

Hideo Kojima, the prototype version. (That link gives a pretty good description of the Psycho Mantis fight from Metal Gear Solid, where Psycho Mantis reads the actual contents of your Playstation memory card and taunts you about how many times you saved in Castlevania; also, since he can read your mind, the only way to defeat him is to unplug your controller from slot 1 and plug it into slot 2.)

Having experienced two trap-based games in a row, I’d like to zoom in on the question: what makes a satisfying trap?

Perhaps the true answer is “none at all”, but even Monkey Island had a trap (as a gag which kept the game going). But going with the premise that we’re going to have a game with traps, then what would work–

On one end is when player agency is taken away almost entirely. In Revenge of Balrog there were a fair number of rooms where going the wrong direction was death; going >WEST sending the player off a cliff. In a Choose-Your-Own-Adventure style game where the choices are as neutral as “left or right door”, I’ve always found it frustrating when there are intentional arbitrary deaths, even when the deaths are well described or silly. There’s nothing quite as extreme in Times-End except for the maze which kills after enough time is spent in it, but at least there is some player movement an action amidst the slow-moving trap.

What seems to work better is a collaborative sort of death. Revenge of Balrog had a gold nugget with a dragon where a sign warned you to beware of the dragon, and being greedy taking the nugget was enough to get fried. Times-End had a chest with gold that was less-signaled but: it was clear the goal was not to collect treasures, and the similar trap in the first part of the duology was sufficient to give warning about the second. (See also: the deaths in Journey where the player hangs themselves by their own rope so to speak.)

In between is something like the exploding wine bottle. It’s not entirely a denial of agency: the player chooses to drop the wine bottle somewhere arbitrary (blowing themselves up) eat the feast with the wine (blowing themselves up) or escape the second level without placing the wine bottle (blowing themselves up) and there’s no real clue that this would happen before it happens. I could see, written on paper, how the puzzle makes sense: you need to place an item in the right place without being overcome by distraction, but I was only able to put this together after finishing the puzzle.

Of course, the function is not just in gameplay terms, but narrative. Above is another trap from Grimtooth’s, designed for Game Masters frustrated by cautious parties who constantly open chests and doors with long poles while standing back. The idea is to take something normally safe and add an element of surprise, and functions more like a narrative twist than anything fair.

I’d argue (again, assuming you’d want to include them) that truly best traps in a game have the mix of surprise and player agency. It’s the difference between telling a joke at the player’s expense, to one where they are part of it; a sort of participatory comedy, even if the general mood is entirely grim. Here’s an example outside regular adventure games entirely to finish my thoughts off —

The platformer La-Mulana has a lot of traps, infused to the point that it seems like every other screen has one. Allow PlayingBoardGames to illustrate:

Witness: the player needs to use the whip to break open the sun at the top of a temple. The walls break; the player needs to keep hitting. The sun suddenly lurches down, dangling. The player keeps hitting, and… the sun lands on their head, and crushes them.

There is plenty of ominous warning that the sun is something heavy. But still, it’s very easy to get tricked here, and it’s surprising and comical that the sun serves as a crushing weapon. In practice, this still can be frustrating, but I personally laughed, so that’s something? Additionally, the unusual trap links to the heft of the location in the narrative, as it is the gate between one world and another (and in gameplay terms, the “Holy Grail” used to teleport around the map no longer works until an additional device is found).

Posted February 8, 2021 by Jason Dyer in Interactive Fiction

Tagged with

The Fortress at Times-End (1981)   10 comments

The Fortress was both ancient and new; in the valley of Time-Stands-Still time was not. The sun froze at midday, for there was no night. The battlefields were strewn with freshly slain soldiers of two forgotten armies. Death hovered above the Fortress at Time’s End, and chuckled at the cosmic joke. The dead could not die, because to do so would be to advance in time a kitten’s breath, an instant – and, of course, that could not happen because time was frozen.

This is a direct continuation of Revenge of Balrog, so if you’ve arrived here without reading about that game, you should go there first.

The publisher Bob Lidill (of the Programmer’s Guild, who we’ve seen most of the library of now) also published tabletop roleplaying supplements under the name Rider Fantasy Creations. According to this interview, briefly in 1981 he “inadvertently” owned the character Grimtooth due to a paperwork mix-up. Grimtooth is familiar amongst tabletop-RPG aficionados as the fictional author of Grimtooth’s Traps.

The traps are not tied to any particular system so the books are still used by GMs who are hungry for blood and/or comedy.

Another one of the Programmer’s Guild games — Gauntlet of Death, by Charles Forsythe — was loosely based on Grimtooth. We’ve skipped over it because it isn’t really an adventure game, but here’s a screenshot anyway:

Top down view, you’re the “+” sign.

This is all pertinent for both Revenge of Balrog but especially its follow-up. Fortress at Times-End is trap-heavy in a classic dungeon crawl sort of way that makes me think Don and Freda Boner were also familiar with the ways of Grimtooth.

The game also has a bizarre opening where I was stuck for a good half-hour. You start outside the castle with a closed drawbridge, and the knife, hat, and sword from the previous game in your inventory.

A screenshot of frustration.

I was ready to start perusing source code when I realized I hadn’t tried the meta-commands “HELP” or “HINT”. Deciding I needed to see if there was in-game help first, I tried HELP, which opened the drawbridge.

We’ve had games where HELP/HINT give information that’s been essential (Bilingual Adventure and Alien Egg spring to mind) but this is what normally is a command to the computer with no in-game reference being delivered as sort of a magic word. (SAY HELP incidentally does nothing even though the verb SAY is understood.)

Not far in is a “portrait of Bnai T’ Loth, the Red Warlock of Death” followed by your hat vanishing and your sword turning into a “long pipe”.

The hat shows up not long after in a “hat rack”, followed by a chest of gold which is (of course) a trap.

Progress continues one-way into a wine cellar, and, oddly, a confrontation with the Balrog, who doesn’t do anything and I assume you’re supposed to just skip by.

FIGHT BALROG: “Try something else”

This is followed by yet another trap where the walls are closing in, and the game helpfully says you need to LEAVE an item behind to survive (it’s the long pipe that your sword magically turned into).

Immediately after there’s a very standard maze where all the rooms have helpfully been marked with various torture devices, with the catch that the maze is timed; you die after a set number of turns inside. This is one of the most uninteresting game timers I’ve run across, because there’s no way to “hurry it up” exploring — the connections are all random so there’s no strategic choices where you might suss out the right way to go, you just get lucky or you don’t.

For a timed event to have drama, I have to feel I have failed somehow if I missed the timer (like the ending of Domes of Kilgari). Here it’s more like I’m forced to roll two dice and get double-sixes in a set number of rolls — so what if I didn’t get lucky?

After the maze, I found a key and fumbled my way up to a small “second floor” area with a dining room, living room, library (the book case has a sword, for when a book deserves a really bad review), a dining room, a kitchen, and a breakfast room. The dining room is the most interesting place, but also a trap:

The table doesn’t otherwise react when you drop the wine bottle, and after that only EAT FEAST seems to work. Dropping the bottle anywhere other than the feast just causes the bottle to explode. Dropping the bottle at the feast, leaving, and coming back leads to no reaction that I can find (although I acknowledge I might need to play around with this more).

I’m not sure why I’m being resistant to hints on this one; I suppose the author-vs-player dynamic here is a little more pronounced and I want to win. Also, the bonus feeling of I got past the completely obscure opening, surely I can beat this one. So while my readers like to look in source code ahead of me, if you do, please leave any comments in ROT13; I’m going to keep hacking a bit longer.

From that river came Seerson — as had explorers and Adventurers before him — seeking the key that would unlock the Fortress, releasing the secrets contained within.

The Spirit-of-the-Sky hovered above the valley, as did Death, each waiting to see what would become of Seerson. These two cosmic entities eyed each other warily, while below Seerson tackled the puzzle.

The cosmic dice rolled once more…

Posted February 7, 2021 by Jason Dyer in Interactive Fiction

Tagged with