(Continued from my previous post.)
I’ve taken a fair chunk of the “501 content” down, although there’s a part that’s either different or I’m not remembering correctly. I’ve made a step into the 751-only-content but have only managed so far a step.

From Personal Computing, November 1979. CompuServe was still using the MicroNET name in 1980, but eventually they were just known as CompuServe.
To continue from last time, I had explored the outside and found the usual lamp, food, keys, bottle, and keys, but also a yellow tablet, matchbox, leather sack (empty), cloth sack (with grey powder), large wooden box (empty), mushrooms, flowers, and a wooden pole. The treasures in the building go in a safe (which I don’t have the combination for) and I was stopped by a three-headed perfectly ordinary dog (which we’ll get by later), and a salt marsh/swamp area included one exit I neglected to mention last time guarded by mosquitos:
The air ahead is filled with huge mosquitos, with stingers the size of icepicks! The mosquitos haven’t yet caught your scent. Do you really want to proceed?
YES
Once the mosquitos catch your scent, it’s all over very quickly. Sheesh! You have more holes in you than a pincushion!
Arthur O’Dwyer pointed out in the comments EXAMINE works on some objects, although it doesn’t work on many of them and sometimes it works inconsistently. If you’ve opened the cloth bag at the grate, you at least see the grey powder without spilling it…
It contains:
grey powder
…but you miss out entirely on a helpful message if you don’t examine the bag while it is closed.
The label on the bag reads: “Mix with care. Property of Witt Construction Company”.
This bag is not in Adventure 501 and I have no idea how to mix it yet. Since it is a new item I presume it applies to one of the new puzzles.
At least some of the content is still identical; you can still unlock a grate to find yourself in a long west-east passage, where along the way you can pick up a cage and a rod. (The cage has a “soiled paper” this time around with a “useless” deed for a silver mine.) The bird is along the way who is spooked by the rod and you need to have dropped the rod in order to capture the bird.

The Donovan map includes the fact you can drop from the “all alike” maze which has the pirate treasure down to the bird room.
The bird then can be released to chase off the snake, making the rest of the cave wide open. This seems like a good moment to step back to the big picture.

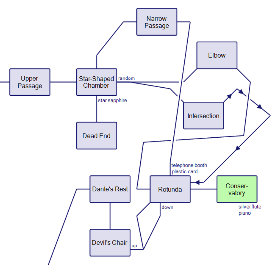
Above is my current attempt at a “meta-map” where the “new for 501” rooms are marked in blue and the “new for 751” part is marked in green. (Please note directions are approximate, and general areas are compressed into single rooms.) For example, from the snake, there’s one small offshoot to the northeast where you can find a throne room with a crown.
You are in the private chamber of the Mountain King. Hewn into the solid rock of the east wall of the chamber is an intricately-wrought throne of elven design. There is an exit to the west.
GO EAST
You are on the east side of the throne room. On the arm of the throne has been hung a sign which reads “Gone for the day: visiting sick snake. –M.K.”
An ancient crown of elven kings lies here!
While wearing the crown in 501, there’s a sword in a stone you can pull out; you can find it by finding a “whirlpool” (it’s just past the rusty door, if you know Crowther/Woods) and diving in:
You are dragged down, down, into the depths of the whirlpool. Just as you can no longer hold your breath, you are shot out over a waterfall into the shallow end of a large reservoir. Gasping and sputtering, you crawl weakly towards the shore….
You are on a narrow promontory at the foot of a waterfall, which spurts from an overhead hole in the rock wall and splashes into a large reservoir, sending up clouds of mist and spray.
There is a narrow chimney on the east side of the promontory. Through the thick white mist looms a polished marble slab, to which is affixed an enormous rusty iron anvil. In golden letters are written the words: “Whoso Pulleth Out This Sword of This Stone and Anvil, is Rightwise King-Born of All This Mountain.”
A gleaming sword is stuck into the anvil!
Returning back to the Mountain King area:

Two of the treasures have been swapped; the “silver bars” to the north are now a “delicate lyre” and the “diamonds” found near the fissure (the same one you wave the rod to make a bridge) are now a “silver horn”. Both are used to solve puzzles I’ll show later. (I didn’t remember them straight off the bat from 501, but the fact they were treasures changed into tools gave me suspicion.) The magical bridge from Crowther/Woods is technically optional (you can reach the other side via walking a different way) but because of the addition of the Wumpus the bridge is now needed.
You are on the east bank of a fissure slicing clear across the hall.
The mist is quite thick here, and the fissure is too wide to jump.WAVE ROD
A crystal bridge now spans the fissure.
GO WEST
You are on the west side of the fissure in the Hall of Mists.
There is a silver horn here!
A crystal bridge now spans the fissure.
The Wumpus was my favorite puzzle from 501 and I didn’t even put the solution when I wrote about the game last time.
You’re in the Cloakroom.
A lovely velvet cloak lies partially buried under a pile of loose rocks.
In the corner, a Wumpus is sleeping peacefully.
Specifically, the Wumpus doesn’t wake up until you nab the cloak, at which point it starts chasing you. You can reach a fair number of places on the map in time, but the one you want to aim for is the crystal bridge.

Normal map, not meta-map. Trying to enter the Wumpus area will sometimes randomly drop you in a dead end.
While waving the rod makes the bridge appear, waving the rod again will make the bridge disappear. A formerly “optional” puzzle is repurposed here to now be meaningful.
You’re at west end of Hall of Mists.
The Wumpus is still on your trail! And he’s getting closer!!GO EAST
You are on the west side of the fissure in the Hall of Mists.
The Wumpus is only a few steps behind you! All this exercise is making him veerrrrry hungry!
There is a silver horn here!
A crystal bridge now spans the fissure.GO EAST
You’re on east bank of fissure.
The Wumpus is only a few steps behind you! All this exercise is making him veerrrrry hungry!
A crystal bridge now spans the fissure.WAVE ROD
The crystal bridge has vanished!
As the bridge disappears, the Wumpus scrambles frantically to reach your side of the fissure. He misses by inches, and with a horrible shriek plunges to his death in the depths of the fissure!
(If you aren’t familiar with the Wumpus, I give the history in my Before Adventure series. This is the most notable appearance of the Wumpus in a proper adventure game from this era.)
Some parts are near-identical but still with a change; for example, the long sequence with the troll-chasm-bear normally has the bear appeased with the food in Adventure 350, but this was changed for Adventure 501. This is one puzzle where I forgot what the solution is (I have a suspicion but I haven’t been able to test it yet).

Near the troll bridge entrance is a completely different branch which leads to new rooms starting with “Dante’s Rest”.
You’re at Dante’s Rest, on the north side of a yawning dark chasm. A passage continues west along the chasm’s edge. A decrepit natural bridge spans the chasm. A message scrawled into the rock wall reads: “Bridge out of repair. Maximum load: 35 Foonts.”
GO SOUTH
The bridge shakes as you cross. Large hunks of clay and rock near the edge break off and hurtle far down into the chasm. Several of the cracks on the bridge surface widen perceptibly.
You’re at the Devil’s Chair, a large crystallization shaped like a seat, at the edge of a black abyss. You can’t see the bottom.
An upward path leads away from the abyss.
A decrepit natural bridge spans the chasm. A message scrawled into the rock wall reads: “Bridge out of repair. Maximum load: 35 Foonts.”
I have not tested if there’s a number-of-passes through limit; there certainly is a weight limit. There’s a magic item that allows teleportation so I haven’t needed to pass through more than once.

Just up from the “Devil’s Chair” is a “Rotunda” with a telephone booth; the telephone is ringing. Try to go into the booth and a gnome will jump in before you. (I mentioned this puzzle in my writeup on 501, but I neglected to explain how it gets resolved and I don’t remember. D’oh. I used to do much more skipping around in ye olden days of the blog.) To the east of the rotunda is a brand new room (I think, at least it didn’t make my 501 map) with a Conservatory and a flute.
You’re in the Rotunda. Corridors radiate in all directions. There is a telephone booth standing against the north wall. The telephone booth is empty. The phone is ringing.
Nearby is a small plastic card.GO EAST
You are in the Conservatory, whence the gnomes often repair to relax with a little music. On one side of the room is an old upright piano.
A delicate silver flute is lying nearby.
The card is a “MERKIN EXPRESS CARD” and does not count as a treasure and is new for 751 along with the flute. I don’t know what either is for yet. Just to compare, here’s the scene from 501:
You’re in Rotunda.
The telephone booth is empty. The phone is ringing.
ENTER BOOTH
You are standing in a telephone booth at the side of a large chamber. Hung on the wall is a banged-up pay telephone of ancient design.
The phone is ringing.
ANSWER PHONE
No one replies. The line goes dead with a faint “Click”.
I don’t know if the change in events suggests a change in how the phone operates (and if there’s a puzzle now that wasn’t here before).

The path leads farther past a “star sapphire” (just a treasure) and into an area I’ll call the Lost River section.

You land from the passage at a “Tongue of Rock” (the whiskbroom was in 501, but again I don’t remember what it was for)…
You are in a level E/W passage partially blocked by an overhanging tongue of rock. A steep scramble would take you up over the tongue, whence continues an upward crawl. There is a small hole in the north wall of the passage.
There is a small whiskbroom here.
….and to the west of here you can pass by a Bat Cave with a shovel, finally ending at a Blue Grotto with a trident; rather, the trident, the one that normally is placed elsewhere and is used to open a clam.
You are on the eastern shore of the Blue Grotto. An ascending tunnel disappears into the darkness to the SE.
There is a jewel-encrusted trident here!
From the Tongue of Rock you can proceed down to a colorfully described Green Lake Room…
You are in a low, wide room below another chamber. A small green pond fills the center of the room. The lake is apparently spring-fed. There is a narrow passage to the north.
A larger passage continues west.
…followed by a Rainbow Room; going any farther west results in it being too bright to make further progress.
You are in a very tall chamber whose walls are comprised of many different rock strata. Layers of red and yellow sandstone intertwine with bright bands of calcareous limestone in a rainbow-like profusion of color. The rainbow effect is so real, you are almost tempted to look for a pot of gold! Poised far over your head, a gigantic slab, wedged tightly between the north and south walls, forms a natural bridge across the roof of the chamber.
GO WEST
You are following a yellow sandstone path. There is a glow to the west.
GO WEST
You go a short way down the bright passage, but the light grows to blinding intensity. You can’t continue.
You can take one more passage north to the side of a river…
You are standing on a large flat rock table at the western end of Lost River Canyon. Beneath your feet, the river disappears amidst foam and spray into a large sinkhole. A gentle path leads east along the river’s south shore. Another leads sharply upward along the river’s north side.
…but let’s leave this area entirely, and jump back upstairs to show off getting by the dog.
You are in a dimly lit passage behind Thunder Hole. Etched into the rock wall are the ominous words:
You are approaching the River Styx.
Lasciate Ogni Speranza Voi Ch’Entrate.A hideous black dog bares his teeth and growls at your approach.
PLAY LYRE
The air fills with beautiful music. The dog gradually becomes less fierce, and after a short while he lies down by the side of the cavern and falls into a deep sleep.
GO EAST
You are at the River Styx, a narrow little stream cutting directly across the passageway. The edge of the stream is littered with sticks and other debris washed in by a recent rainfall. On the far side of the river, the passage continues east.
I flailed a bit (“GO EAST: How do you propose to cross the river?”) before I realized I could just jump.
JUMP OVER RIVER
You’re on the east side of the river’s sticks.
GO EAST
You are at the top of some arched steps. On one side is a blank wall with a tiny door at the base and a shelf overhead. On the other side a westward passage leads to the sea.
The only way past the wall is through a tiny locked door.
Snrk. From here, thinking of an Alice in Wonderland reference with the tiny door, I tried EAT MUSHROOMS. (Previously, the mushrooms did nothing, but if they were going to work anywhere, here seemed like the place.)
You are growing taller, expanding like a telescope! Just before your head strikes the top of the chamber, the mysterious process stops as suddenly as it began.
You are in a low cramped chamber at the back of a small cave.
There is a shelf in the rock wall at about the height of your shoulder.
There is a tiny brass key on the shelf.
There are some tiny cakes on the shelf.
The tiny key unlocks the door, and the tiny cakes cause you to return to normal size, but the issue is the door remains tiny! So I’m not sure if I’m supposed to be adding another step to my sequence somehow so I can be not just super-grown and normal but also shrunk. (I’m pretty sure this puzzle is in 501 as-is, and I’m annoyed at my past self that I didn’t just explain the solution.)
That’s one instrument used! Let’s take care of the horn next. We’re going back to a scene that’s pretty familiar in Crowther/Woods, where you find a clam and then open it with the trident.

Rather than bothering with the clam at all, though, we’re going up:
You’re in a large room carved out of sedimentary rock. The floor and walls are littered with bits of shells imbedded in the stone. A shallow passage proceeds downward, and a somewhat steeper one leads up. A low hands and knees passage enters from the south.
There is an enormous clam here with its shell tightly closed.GO UP
You are in an arched hall. A coral passage once continued up and east from here, but is now blocked by debris. The air smells of sea water. Your footsteps echo hollowly throughout the chamber.
BLOW HORN
As the blast of the horn reverberates through the chamber, the seemingly solid rock wall crumbles away, revealing another room just beyond. The wall was most likely worn thin by an ancient watercourse which dried up just before completely wearing away the rock.
You are in an arched hall. The remnants of a now-plugged coral passage lie to the east. The north wall has partially crumbled, exposing a large connecting hole to another room.
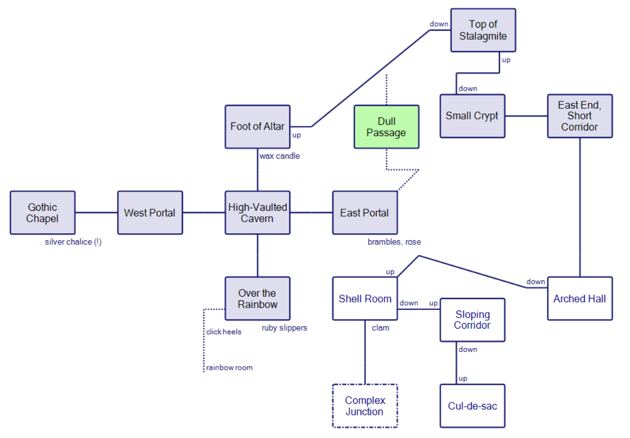
This is all still in 501 territory; it leads to a path down to a chapel which is a dead end.

There’s some “ruby slippers” near the church that can be worn and utilized to teleport between the rainbow room and the bridge above it (which adjoins the chapel).
You are standing on a natural bridge far above the floor of a circular chamber whose walls are a rainbow of multi-colored rock. The bridge was formed eons ago by a huge slab which fell from the ceiling and is now jammed between the north and south walls of the chamber. There is a pair of ruby slippers here.
GET SLIPPERS
Taken.
WEAR SLIPPERS
Ok
CLICK HEELS
You are in a very tall chamber whose walls are comprised of many different rock strata. Layers of red and yellow sandstone intertwine with bright bands of calcareous limestone in a rainbow-like profusion of color. The rainbow effect is so real, you are almost tempted to look for a pot of gold! Poised far over your head, a gigantic slab, wedged tightly between the north and south walls, forms a natural bridge across the roof of the chamber.
The new thing is that there are some “brambles” to the east blocking the area.

You can take a candle from the chapel and the matchbox from the start of the game (not present in 501) in order to make a fire.
You’re at the east portal of the Gothic Cathedral.
A sudden draft has extinguished your match.
A NE passage is blocked by an impenetrable thicket of sharp thorny brambles.
Deep within the brambles is growing a perfect, blood-red rose!BURN THICKET WITH CANDLE
The dry brambles immediately catch fire and disappear in a roar of flame.
Finally this gets to the main new area of the game! The thing I’ve been waiting years to reach… except….
You are in a dull N/S passage beside a tall black rock. On the rock is chisled the outline of a four-leafed clover, under which is the inscription: “Notice: This rock fabricated from ersatz materials.”
Smoke rings curl upward from the rock.GO NORTH
As you approach the rock, an indistinct muttering sound arises from the general area of the rock. The only word you can hear clearly is “Fnord!”
You’re on grassy knoll.
Agh! Trying to say FNORD here just gets a “snickering sound”. I don’t know if this is just a matter of repetition or finding a new magic word or blindly throwing the axe and hitting whatever is hiding behind the rock or what, exactly. It seemed like a good place to pause, though.
Just to be clear, my main obstacles going forward are:
a.) the tiny door, where I can grow to grab a key and shrink again to normal but I don’t have a way of shrinking to tiny-door size
b.) the mosquitoes at the swamp
c.) the “fnord” rock
d.) being able to rescue that “perfect, blood-red rose” before lighting the brambles (this may help resolve problem c)
There’s always the possibility of something hidden, though. I’m pretty much giving myself free use of the map and it does seem like almost everything left that’s from 751 is past that rock.

I know all this is past the tiny door and I visited it in 501, I just need to make it here.
IIRC, the dog puzzle was bugged or something in the Roberts version when I first played through it. You could just get in and out of there in some way without even having to deal with it. Maybe he fixed that later after Arthur gave him his bug reports.
That reminds me: What year do you have that one pegged down to for your playthrough? As you might remember from that potted history I posted, it was a complex situation where I came to the conclusion that an independent expansion of Adventure circa 1978-1981 by Edwards and Sylvester was integrated with Long 501 by Roberts, finished by 1984, expanded again in 1985 (by Powers) and refined a bit on and off afterwards.
I can’t help but see these early phases of 751 through that lens as I played it so recently, and am kind of shielding my eyes from the original content, as I don’t want to do a full playthrough until I get the final Compuserve version that we just extracted up and running.
looks like I put ’84 to give it a try
could theoretically end up being placed earlier once I’ve gone through it carefully but it’ll wait until then
Okay, it looks like you might actually be ahead of me now, given I still have plenty of 501 content to do after tonight’s adventuring runs. Current score on my (still going) run is 162 points. (On the other hand, I have a couple of 751-exclusive discoveries confirmed and at least two things I want to try later)
A PSA for anyone playing along (this is important enough I won’t ROT13 it):
Do *NOT* leave all your stuff lying around in the building. Something seemed to keep stealing my stuff (and in at least one instance, the whatever dropped a probably useless object in place instead). As a result I now have a huge pile of random objects by the Y2 rock instead, which seems to be safe. I have no clue which locations are susceptible to this. *incoherently yells at Dave Long for putting in whatever that feature is*
No idea if this helps, but FNORD is a joke word in the Discordian satirical religion that is taken, I think, from the Illuminatus! books.
Since I’m sure the comment section will notice soon: I have just posted to my GitHub the complete ADVDAT file for LONG0751, reverse-engineered from the binary data files. (That is, my “decompiled-advdat.txt” wasn’t discovered, merely created.) This file is of course full of spoilers.
Rob re skipping the dog: I’m not aware of any bugs in ROBE0665 there. In MCDO0551 you can deliberately skip the dog and tiny door entirely if you want, via a secret entrance; in LONG0751 you can skip the tiny door but only *after* you’ve seen it the first time (i.e. much less useful to the speedrunner). NELS0350 nerfs the magic words XYZZY and PLUGH in a similar way, so that XYZZY doesn’t work until you’ve visited the debris room, and so on.
The tiny door is part of LONG0501 (MCDO0551, ROBE0665); the other three puzzles (mosquitos, sham rock, rose) are unique to LONG0751. One of those three puzzles is blocked by another of them. One of those three puzzles can be progressed, and another couple areas unlocked, by solving two more puzzles above ground both of which you have mentioned in this series of posts but didn’t list just now. :)
Is one of those puzzles that can be progressed the use of the [pybgu ont] (ROT13)? Because I managed to work that out earlier today. Not that I know what to do in the area beyond yet! :)
Lrf, ohg V erzrzorerq nsgre cbfgvat guvf gung vg’f abg dhvgr nf fvzcyr nf V znqr vg fbhaq. Pnyy gur chmmyrf 1,2,3,4, jvgu 5,6 nobirtebhaq; gura 1 vf oybpxrq ol 2 vf oybpxrq ol 5, ohg rira nsgre lbh fbyir 5 gurer’f n zvyqyl hasnve (vzub) ireo gb thrff orsber lbh trg uryc jvgu 2. Fbyivat 5 nyfb erirnyf 7 naq 8, bar bs juvpu vf oybpxrq ol 6 naq gur bgure bs juvpu vf oybpxrq ol 1 naq 2. Zrnajuvyr lbh unir nyy gur ryrzragf arrqrq gb fbyir 6, nygubhtu gb penpx vg lbh zhfg ybbx orlbaq gur ceboyrzf bs hvfss zwhhzs dscdzs.
Haven’t decoded Arthur’s ROT13 above yet (in case it actually is a puzzle spoiler), but I’ve had lots of time to get caught up to (and a bit ahead of) where this post is, so have my progress update. This was still almost entirely 501 stuff, haven’t thought much about new puzzles yet.
My current score is 404 points out of 751. I know about a total of 31 treasures so far. 4 are new to this version, but of those I can only get 2 back to the safe. (One I can’t get out is the rose which I assume is a treasure; the other is in a small section that I can’t leave if I’m carrying *any* objects at all.)
I technically did one more 751-exclusive puzzle, but it barely counts; it’s basically just applying a new object (found in an old part of the cave) and using it in the most appropriate place to do so. This did yield one of the new treasures; the other is the flute from the conservatory. (Yes, it’s a treasure, even though it’s not marked in the normal way with an exclamation point. Also, “PLAY FLUTE” has an…interesting response that may or may not be more than just an aside by the game.)
I’ve got a few more things I want to try (found one hidden object that I’m 99% sure which puzzle it helps solve), and a significant list of potential puzzles. I’m now out of things I “know how to do” so my progress will be slower from here.
“The Wumpus was my favorite puzzle from 501 and I didn’t even put the solution when I wrote about the game last time.”
You did mention in the comments how much you liked it after someone guessed the bridge thing.
“a giant three-headed dog”
The game doesn’t really justify either of those attributes; any ordinary dog that obviously wants to sink its teeth into you could be described as hideous, and the mythological three-headed dog can’t be uniformly black, because Greek “Kerberos” (latinized as “Cerberus”) means “spotted” so should have at least two colors.
Just checked to confirm on passing the section in my own run; the game in fact does not understand the word “Cerberus”.
The link at the top that should go to the previous post goes nowhere.
weird error that time, just some random numbers
anyway, it is fixed
It would be interesting to do a comparison between this game and Polyadventure 701+ v3.21a ported by David Baggett, Dave Picton and Bennett Standeven released on 22nd October 2013 for TADS. This version has bonuses for finding the extensions not included in v701. I was checking my emails from Dave Picton and this one regards the slugs:
Yes – I agree that “count slugs” should give a non-default response, but for game purposes it’s a single item. You can’t separate out just one slug, so you have to put all the slugs into the vending machine to get one further set of batteries. The same applies to each set of coins you find in the game.
What happens if you eat *another* tiny cake once you’re already normal-sized?
Despite it describing “cakes”, “eat cake” will always eat all of them, sadly
The “dull passage” with its clover image and “ersatz” rock must be making some kind of dull wordplay on shamrock and sham rock, right?!
(English is not my first language, I might be treeing up the wrong bark here.)
One of my five theories on the sham rock is taking the four leaf clover (see next post) over there, which I haven’t had time to do just yet