I haven’t made as much progress as I’d like — it’s still The Phantom Ship except in the sense of being a ship where searching reveals nothing — but I’ll give a report anyway.
Before starting on gameplay, I have a piece of history to cover. (Rather, I have three pieces of history, but I’m just doing one for now to spread it all out.) Technically speaking, the creator of Yuureisen was not Shinkigensha but Micro House.
From the ad above — selling the game on tape, prior to PC Magazine launching — the publisher of the upcoming magazine is listed as Shinkigensha and the creator is listed as The Micro Communication, with a different address than Shinkigensha’s listed on the bottom. This doesn’t mean they were actually fully separate; they may have been essentially an informal spinoff that got pulled into the fold once the incorporation became official (exactly the month of the ad).
Three books are also listed as being newly published, and they aren’t the sort of thing that would have been created on the spot; this seems like a setup that was some time in the making (at least overlapping the exact publishing date of the original Phantom Ship type-in that Rob came up with, November 20 of 1982).
An ad the month before (see picture) doesn’t mention the Shinkigensha deal at all, but it does mention selling VHS copies of PC Sunday, 15,000 yen each!
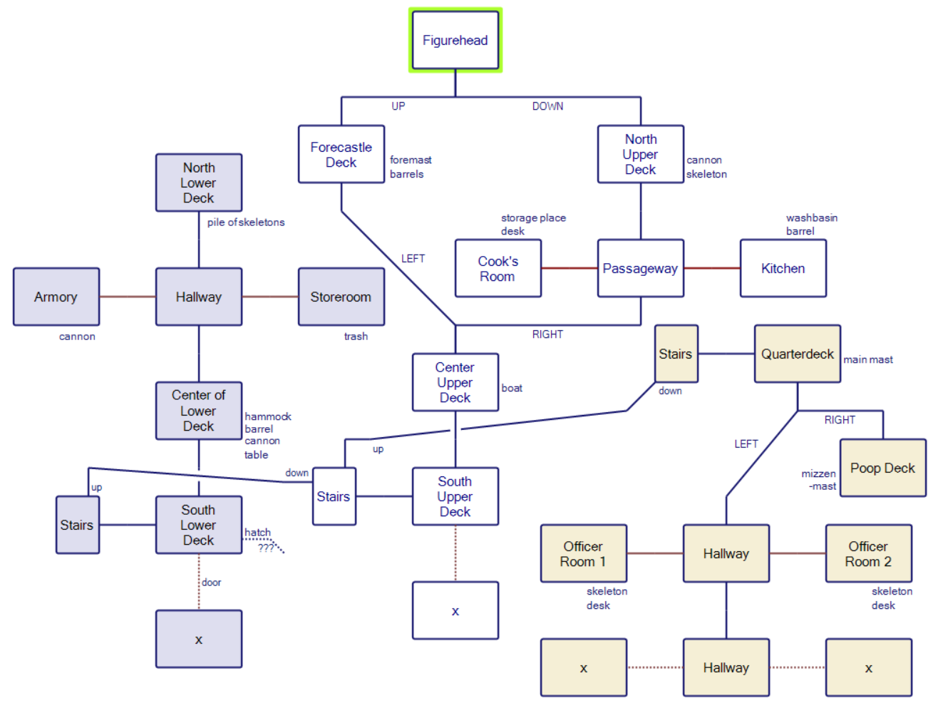
Back to the game: I have, at least, what I think is an accurate map.

As a reminder, there are some exits where after going in a particular direction, the game will give a prompt (either up/down or left/right) so some paths actually split (even though walking back the other direction may not have a prompt at all). Entering what I’m considering the three “floors” requires going west to a stairway, choosing up/down, and then having the game move you to the floor. That is, there is no real stairway room, but I put them on my map because otherwise I was getting befuddled.
Also, while I’ve been thorough, there’s a slight chance I still have a translation that’s off (especially as far as ship terms go) and any item that’s singular may actually be plural (“hammock” seems more likely “hammocks” in the lower decks, for instance).
Some of the doors can be opened right away and some of them are locked. I do not have a key.

On the map below of the upper-back area there are four doors, two each lead to officer quarters (identical with a desk and skeleton) and two are locked. Here I am entering the Officer Quarters 2, trying to search the desk (“tsukue”, possibly “table”), and finding nothing:

More on the specific search verb later.
The bottom section seems like it ought to have something:

At the far south, a hatch I can’t do anything aside from the locked door; there’s also hammocks, barrels, cannons, and another desk/table just to the north of that.

At the center of the lower deck, searching all the items including the desk, with nothing found each time.
More locked doors are to the north: an armory with cannons, and a storage room with a mound of trash. You might think I’d find something searching the mound, but no luck. Finally, to the far north, is a pile of skeletons, which do nothing spooky other than hang out. This is like if Return of the Obra Dinn didn’t have the time-viewing mechanism and just had the bodies.

One last observation, this time on the main deck: there’s a boat in the center. One could presumably try to enter it and escape, and I tried to do that, but the game asked where I was going. Poking around the source code, there seems to be a map somewhere, so my suspicion is I need the map in hand first before escaping.
The next most obvious thing for me to do (which I do in my English playthroughs but also most especially in languages I’m not fluent in) was to make a verb list. The verb list is decently long on this one.

Fortunately, there’s no obfuscation, you can just do a LIST command.
Thinking about English for a moment: text adventures seem to have a very natural set of commands, but some of them are very much a product of standardization rather than what someone developing from scratch might come up with (or what an amateur playing might try to type). INVENTORY is a prominent adventure-specific example, being an odd word that Poker Night at the Inventory is clearly making a reference to adventure games. The very early game Mystery Mansion used LIST instead of INVENTORY.
Similarly, Journey uses DESCRIBE instead of EXAMINE or LOOK. It’s just cultural osmosis that EXAMINE LAMP seems more natural than DESCRIBE LAMP to an adventure gamer, and if Journey was the very first adventure, maybe the games that followed would use DESCRIBE instead.
EXAMINE also managed to get an early split in English with SEARCH, but in an inconsistent way. I’ve seen games with EXAMINE and SEARCH behave the same way but also ones where examine is “give a visual description” and SEARCH is “use your hands and check more thoroughly for something secret. SEARCH also may or may not imply opening a thing as you search it.
Every language stepping into adventures for the first time gets its own chance to interpret verb usage; Geheimagent XP-05 used AUSRUESTUNG (or “equipment”) for inventory, and put RUN as a command that was differentiated from other movement commands (it happens in English, but it’s still non-standard).
Back to The Phantom Ship: the act of examining something has four verbs associated with it:
ミル (miru)
ミワタス (miwatasu)
サガス (sagasu)
シラベル (shiraberu)
I looked up all four on Jisho to get a sense of different shades of meaning…
(miru) to see; to look; to watch; to view; to observe
(miwatsu) to look out over; to survey (scene); to take an extensive view of
(sagasu) to search for; to look for; to hunt for; to seek
(shiraberu) to examine; to look up; to investigate; to check up; to sense; to study; to inquire; to search
…but this still doesn’t necessarily translate directly into the meaning of the actions! “Miru” and “miwatsu” both can serve the function of being given alone and giving a room description, but the other two words do not.

Applying miru and miwatsu to the start of the game.
When applied to a noun instead, miru and miwatsu seem to function like EXAMINE, and sagasu and shiraberu seem to function like SEARCH (assuming a parser with a split where SEARCH involves a more active looking process). The screenshot below involves checking a desk four times; miru and miwatsu call it “ordinary”, while sagasu and shiraberu state that nothing is found, implying a search by hand.

I’m still not fully confident I have all the details worked out, because I’ve applied search to a great deal of the ship and still haven’t found anything!
Here’s the next four words off the verb list:
アケル (akeru, open)
ヒラク (hiraku, open)
シメル (shimeru, close)
トジル (tojiru, close)
It turns out in practice the opens and closes are equivalent, but I still had to test this because it was non-obvious to me when eye-balling the definitions.
(akeru) to open (a door, etc.); to unwrap (e.g. parcel, package); to unlock
(hiraku) to open; to undo; to unseal; to unpack
There are four “destroy” type verbs (kowasu, tsubusu, hakaisuru, tataki) and while I can presume they all mean the same thing, I can’t even assume HIT and ATTACK refer to the same thing in an English game (I’ve seen ATTACK only apply to live enemies but hit get used on inanimate objects).
Other than that, there are versions of move, listen, eat, drink, pray, speak, and throw. Pray is notable for potentially being a “for fun” style verb that’s in there to let the player mess around (like accounting for swearing). (Or maybe there’s an altar where we really do have to pray, like Epic Hero 2!) At the moment pray just responds “nothing happens.”
I could just keep plowing through the source code but I’m fairly certain I haven’t quite done sagasu on absolutely every item, nor have I really tried destroying things in earnest. My guess is once I get past my current roadblock the rest of the game should go smoothly, but I may still be missing some fundamental aspect about how the game works.


finally worked out what my mechanical problem was:
You have to LOOK at the room first [that is, do ミル (miru) or ミワタス (miwatasu)] before either examining one of the things more closely will register correctly
I couldn’t figure out why I was getting inconsistent results and it’s because sometimes I would bother to LOOK to check where I was but I never thought about it as literally putting objects in vision that otherwise can’t be referred to
also this does not apply to opening doors
so you can’t look at the door (until you have gazed around the room noting its existence, I guess) but you can open it
tbf what’s happening is the doors aren’t considered normal objects, but this is part of what was throwing me off