In space, no one can hear you scream.
Peter Kirsch only did three of the Softside Adventures of the Month in 1981 (we recently played the first installment circa June 1981, Arabian Adventure). While Kirsch wrote quite a few through the span of the series, he didn’t do all of them, and that includes the July 1981 installment by Alan J. Zett. It continues the “codge liberally off a movie” theme.

Ripley from the movie, holding a flamethrower.
It’s got two innovations, one very intentional, one potentially accidental.
The accidental innovation is that because it is based on a movie with a female lead, it’s essentially the first adventure with a defined female lead (the loophole being no explicit mention is made in the game itself).
Adventures with defined characters are still rare in this era. They’ve mostly been ciphers for the player to inhabit; even if there’s a backstory, it’s been handwavy enough to allow the player to “be” in the universe.
With All the Adventures we’ve had well-defined male leads with Alderbaran III, Will O’ the Wisp, and G.F.S. Sorceress and a few more minor implied male leads like Dr. Livingston using the pronoun “he” on what might be describing the player character. (For more discussion, there’s a forum thread here that mentions another potential game with a female lead; that one’s about five away on my queue so you’ll get to decide for yourself if it counts soon.)
The intentional innovation is difficulty levels.

We did see some difficulty levels in Lugi which affected the overall time allotted to finish the game, and we’ve had “self-selected” difficulty with optional points in games like Acheton, but the difficulty here is more elaborate and changes three separate things (I’ll get into details when they come up).

The pod has a cat in it. (From the movie, Ripley and the ship’s cat survive, so this is a direct movie reference.)
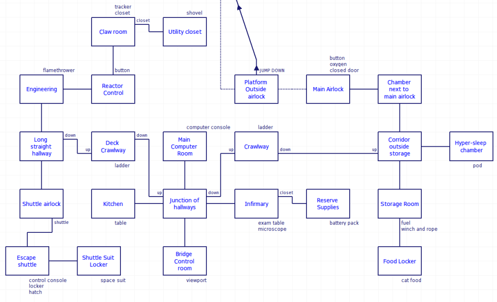
Exploring the ship, I found a plethora of items including a flamethrower and a tracker. And here we get to our first (and perhaps most important) difference between difficulty levels:
At higher difficulty levels, the Alien will appear randomly, and you need to use a flamethrower on it. On beginner difficulty the Alien does not appear at all (except in egg form later) so you can ignore the flamethrower.
This affects the feel of the game significantly; there’s an added layer of tension, and of course, the flamethrower fills a position in your inventory. (The maximum is five objects.)

To escape, all you need to do is find a power pack that goes in the escape shuttle where you can CONNECT PACK, then PULL LEVER.

I brought the cat along, which is the source of the 10 points.
To get more, you have to grab treasures from the planet. Getting on the planet requires taking a spacesuit, struggling with verbs for a while trying to wear it, and then realizing you can EXAMINE SUIT first and find the command SUIT UP is given explicitly.
The suit has 80 turns of air at difficulty 1, 160 turns at difficulty 2, and 240 turns at difficulty 3.
After wearing the suit and opening the airlock comes the most evil part of the game. There’s a platform outside that lets you JUMP DOWN to explore, but you find out later this gets you stuck — there’s no way back up to the platform. The appropriate action is to EXAMINE PLATFORM (even though it isn’t described as an object)…

…and then the button will cause the platform to lower and raise itself. This is a softlock of maximum annoyance; examining something in the description is not the norm for this game or games in general at the time and this is the kind of softlock where it’s not obvious you’re in a softlock even once you run into it — I assumed for a long time there was an extra puzzle from the planet that would allow getting back up to the planet. Argh!

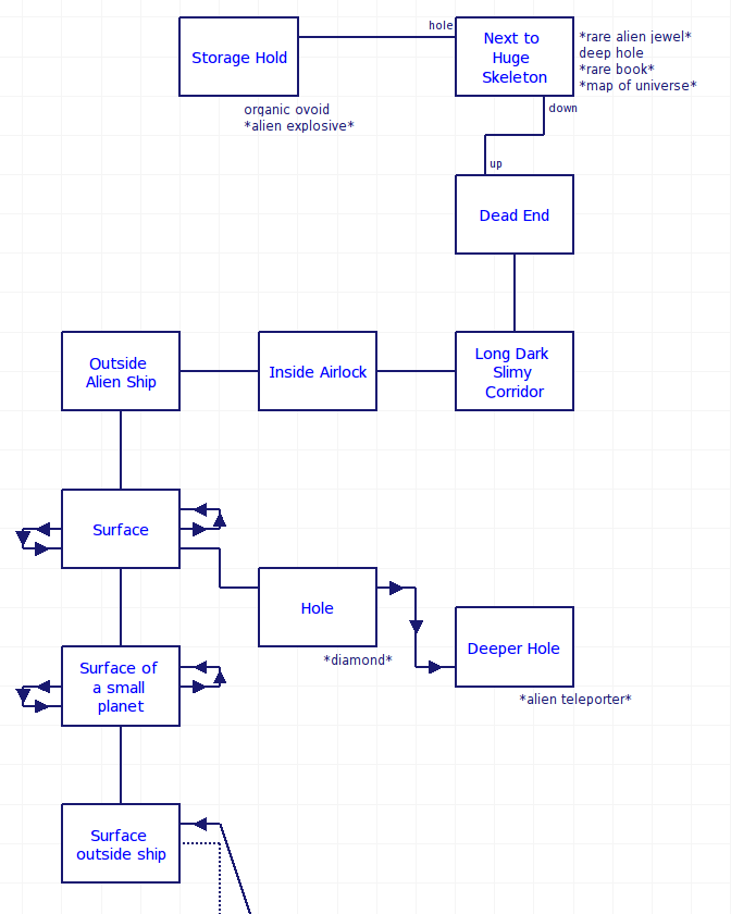
On the planet, you can DIG HOLE to get to a DIAMOND, and then DIG HOLE while in the hole to get an ALIEN TELEPORTER; both are treasures, although the teleporter doesn’t work. To get out you needed to have previously known to drop a WINCH AND ROPE (an item from back in the ship) and CONNECT ROPE because otherwise, you’re too deep to get out.

This isn’t quite as evil as it could be, because there’s another hole later. You find an alien ship with an open airlock, some slimy corridors, a skeleton, and a RARE JEWEL.

You get stuck if you GO HOLE, but at least this one feels telegraphed. The right actions are to DROP WINCH, CONNECT ROPE, and GO HOLE.

Messing with the egg is unwise; a small alien pops out and gets you.
With the treasures in hand, you can escape … although you’ll still be a little short on points. To get full marks, you need to take FUEL and OXYGEN with you on the shuttle, and blow up the planet on your way out.
(I say we take off and nuke the entire site from orbit, it’s the only way to be sure. Also, this is from the sequel many years later, not the original Alien movie, but it works just as well.)
Back on the ship, there’s a reactor with a helpful button that blows everything up, although I’m unclear why the ship would have such a button in the first place.

25 moves for advanced difficulty, 50 for intermediate, 75 for beginner.
Assuming you have all the treasures and have set things to explode, you can get the full 100 points.

As the move count indicates, my final screenshot was taken on beginner difficulty; after finding all the differences above I found them too annoying to deal with on a final run.
I really was rooting for this one — the atmosphere was generally terrific, the tiered difficulty was interesting, and I did get at least some of the buzz of being in the Alien universe. Unfortunately, while I’ve blitzed by them in this explanation, the softlocks (the deep hole and the platform) ended up dominating my gameplay. With this game (and many in general from this era) it’s like each person was mastering different elements of design, while leaving flaws with other elements, but the mastered and flawed parts are slightly different for each game. Because adventure games were so new, there wasn’t enough knowledge and cross-referencing to collate what was being learned in a collective way.
…
Just to give an impression of my posting schedule, coming up I have (in some order):
1. an update on Alkemstone, since there’s been a surge of interest lately for reasons I’ll get into
2. a return to Star Trek: 25th Anniversary where I finish the second half of the game
3. Brian Fargo’s first game (you might know him better as the designer of the classic CRPG Wasteland)